【先行赔付】广道数字关于赔付资金确认和划付的实施公告(2025/12/30)

时间:2026-01-12 14:45:31 来源:本站 点击:82

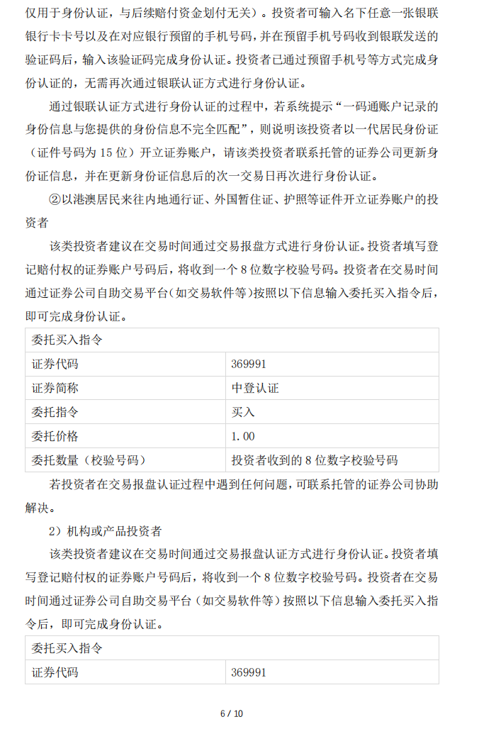
广道退:转广道数字事件先行赔付专项基金赔付工作组关于赔付资金确认和划付的实施公告1.png广道退:转广道数字事件先行赔付专项基金赔付工作组关于赔付资金确认和划付的实施公告2.png广道退:转广道数字事件先行赔付专项基金赔付工作组关于赔付资金确认和划付的实施公告3.png广道退:转广道数字事件先行赔付专项基金赔付工作组关于赔付资金确认和划付的实施公告4.png广道退:转广道数字事件先行赔付专项基金赔付工作组关于赔付资金确认和划付的实施公告5.png广道退:转广道数字事件先行赔付专项基金赔付工作组关于赔付资金确认和划付的实施公告6.png广道退:转广道数字事件先行赔付专项基金赔付工作组关于赔付资金确认和划付的实施公告7.png广道退:转广道数字事件先行赔付专项基金赔付工作组关于赔付资金确认和划付的实施公告8.png广道退:转广道数字事件先行赔付专项基金赔付工作组关于赔付资金确认和划付的实施公告9.png广道退:转广道数字事件先行赔付专项基金赔付工作组关于赔付资金确认和划付的实施公告10.png

二维码
二维码