首页
索赔征集
律师简介
新闻资讯
案件进展
索赔问答
成功案例
联系我们
上市公司相关信息
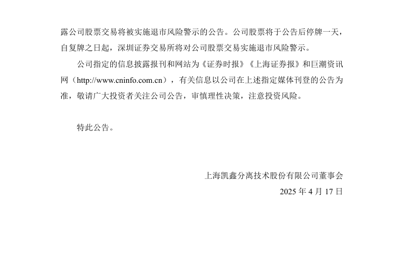
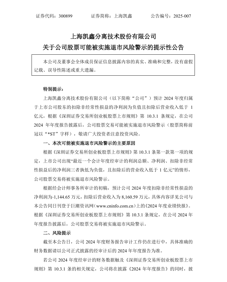
【风险警示】上海凯鑫股票可能被实施退市风险警示的提示性公告(2025/4/17)
时间:2026-01-12 17:07:15
来源:本站
点击:84
<
上一篇:
【警示函】惠发食品收到山东证监局警示函的公告(2025/4/26)
>
下一篇:
【立案】万方发展收到中国证券监督管理委员会立案告知书的公告(2025/7/25)