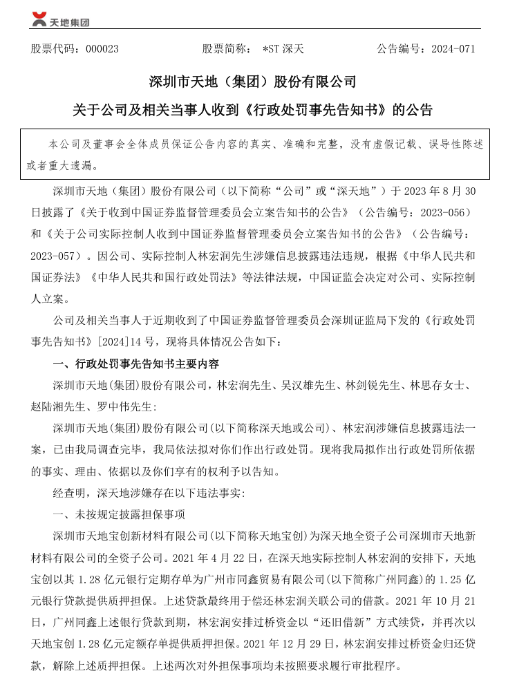
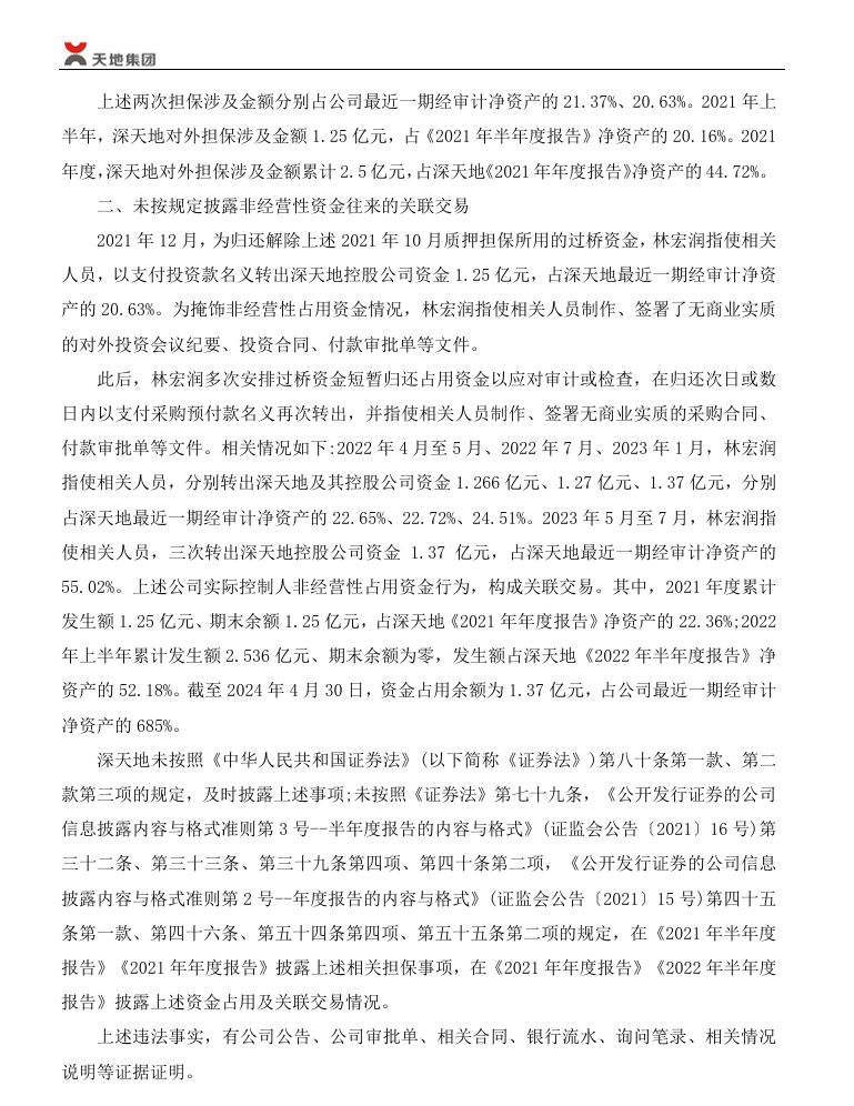
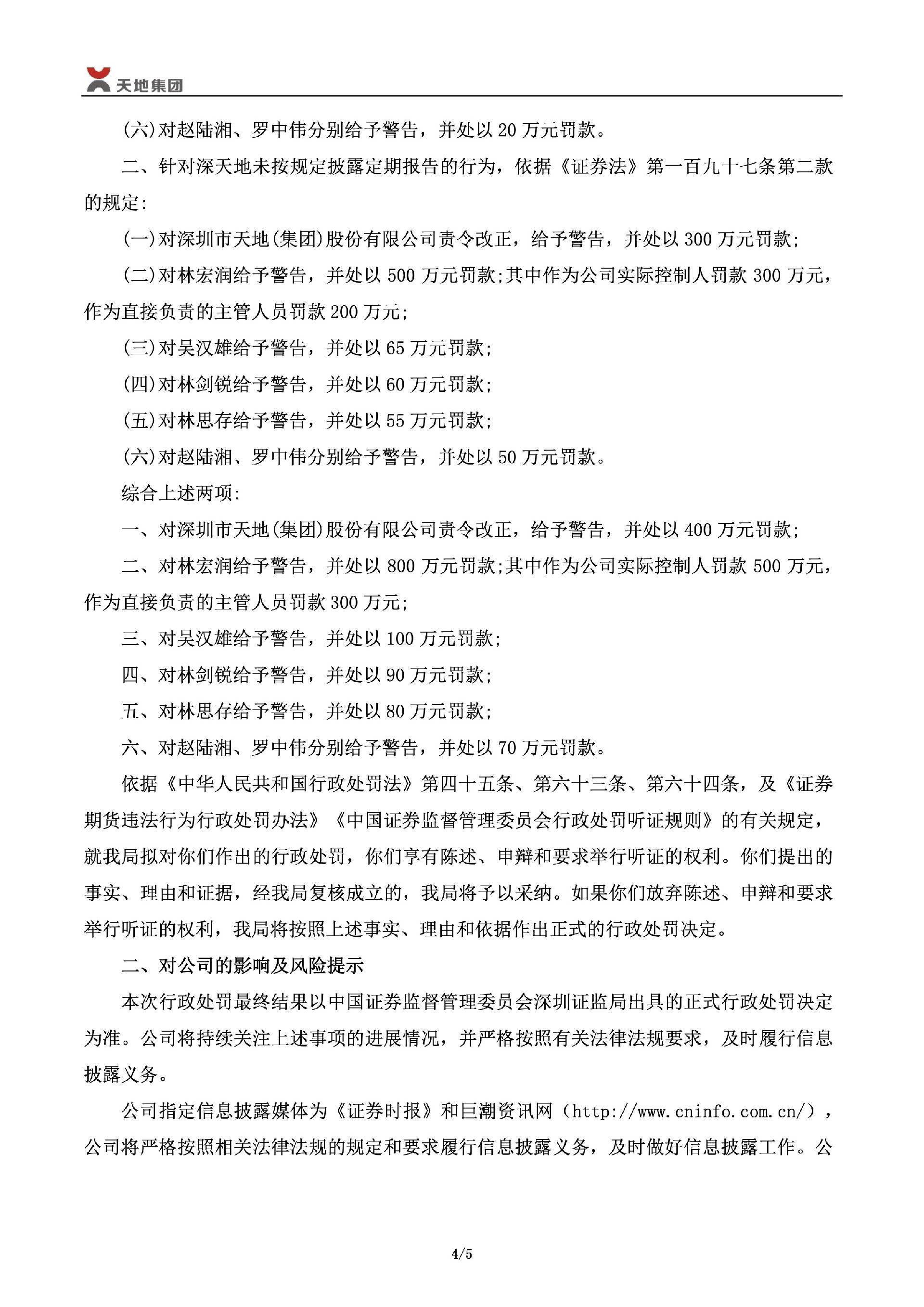
【处罚事先告知】ST深天收到《行政处罚事先告知书》的公告(2024/8/2)

时间:2026-01-15 17:54:15 来源:本站 点击:1

_ST深天:关于公司及相关当事人收到《行政处罚事先告知书》的公告1.jpg_ST深天:关于公司及相关当事人收到《行政处罚事先告知书》的公告2.jpg_ST深天:关于公司及相关当事人收到《行政处罚事先告知书》的公告3.jpg_ST深天:关于公司及相关当事人收到《行政处罚事先告知书》的公告4.jpg_ST深天:关于公司及相关当事人收到《行政处罚事先告知书》的公告5.jpg

二维码
二维码