首页
索赔征集
律师简介
新闻资讯
案件进展
索赔问答
成功案例
联系我们
上市公司相关信息
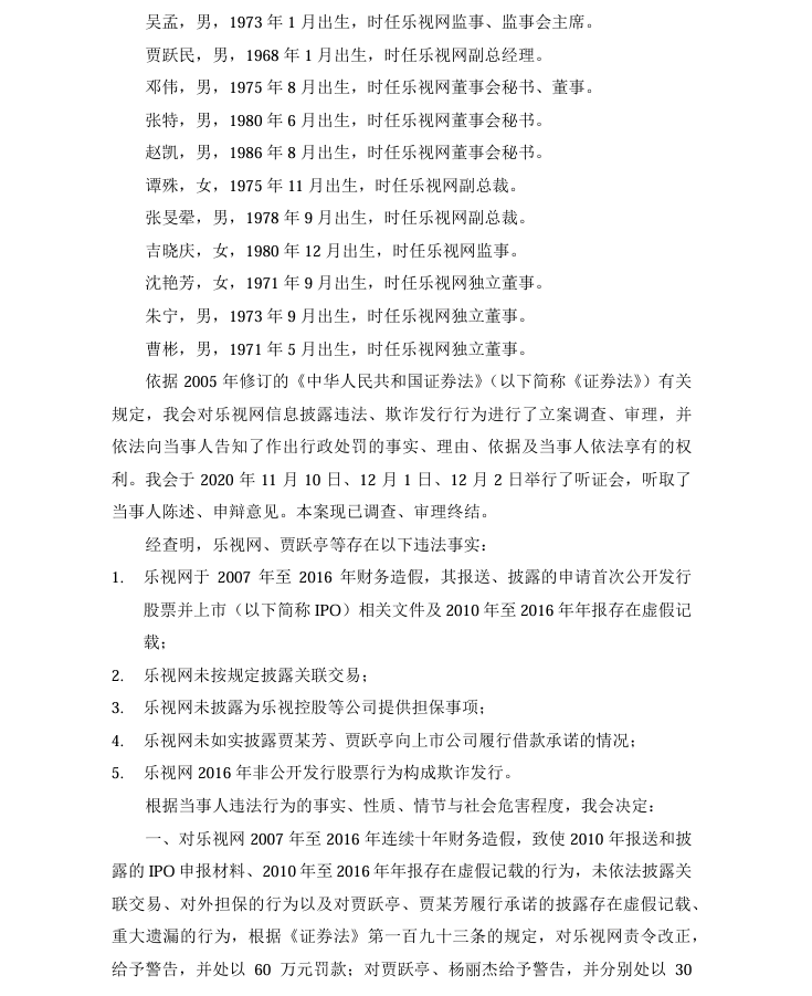
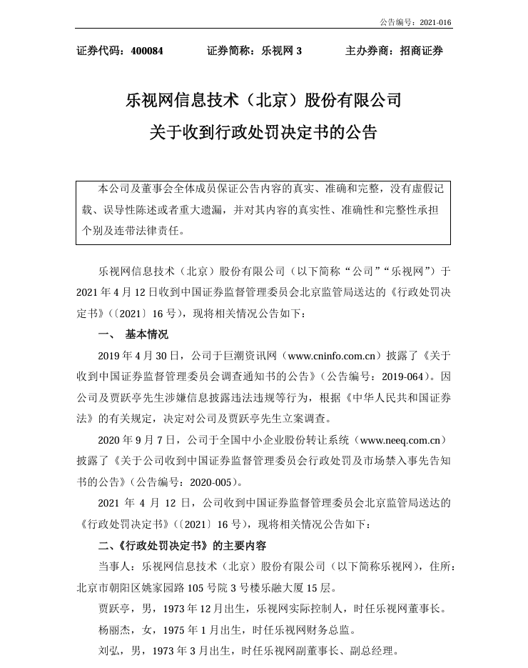
【正式处罚】乐视退收到《行政处罚决定书》的公告(2021/3/26)
时间:2026-01-20 14:14:12
来源:本站
点击:8
<
上一篇:
【立案】ST有颗树收到中国证券监督管理委员会立案告知书的公告(2025/9/29)
>
下一篇:
【正式处罚】神雾退收到《行政处罚决定书》的公告(2022/3/18)