【正式处罚】ST富润收到《行政处罚决定书》的公告(2024/5/18)

时间:2026-01-20 15:27:44 来源:本站 点击:5

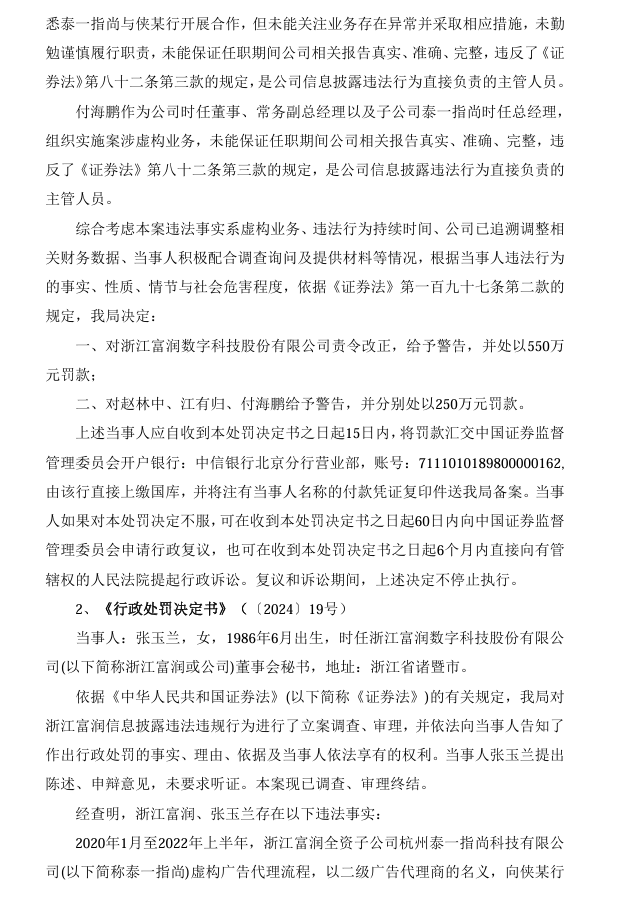
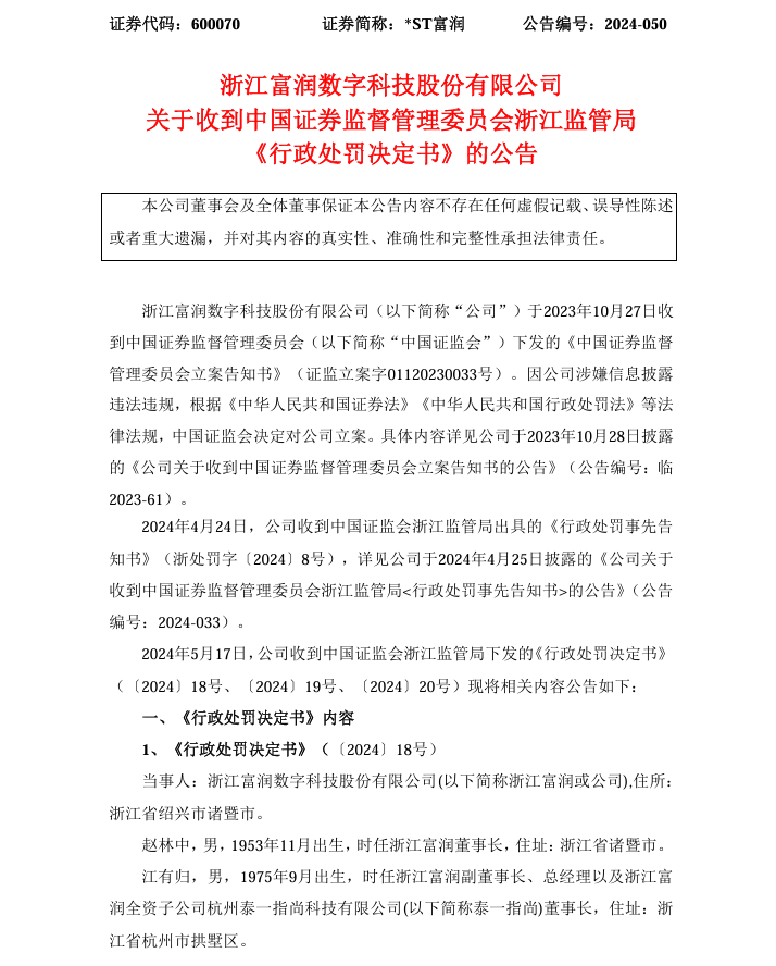
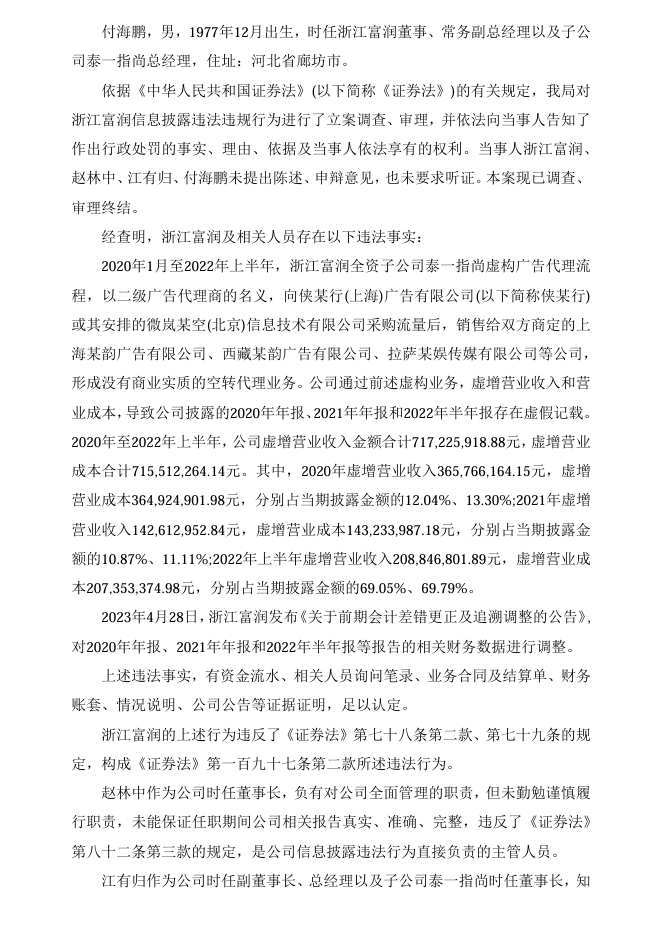
_ST富润:浙江富润关于收到中国证券监督管理委员会浙江监管局《行政处罚决定书》的公告_01.jpg_ST富润:浙江富润关于收到中国证券监督管理委员会浙江监管局《行政处罚决定书》的公告_02.jpg_ST富润:浙江富润关于收到中国证券监督管理委员会浙江监管局《行政处罚决定书》的公告_03.jpg_ST富润:浙江富润关于收到中国证券监督管理委员会浙江监管局《行政处罚决定书》的公告_04.jpg_ST富润:浙江富润关于收到中国证券监督管理委员会浙江监管局《行政处罚决定书》的公告_05.jpg_ST富润:浙江富润关于收到中国证券监督管理委员会浙江监管局《行政处罚决定书》的公告_06.jpg_ST富润:浙江富润关于收到中国证券监督管理委员会浙江监管局《行政处罚决定书》的公告_07.jpg_ST富润:浙江富润关于收到中国证券监督管理委员会浙江监管局《行政处罚决定书》的公告_08.jpg

二维码
二维码