首页
索赔征集
律师简介
新闻资讯
案件进展
索赔问答
成功案例
联系我们
上市公司相关信息
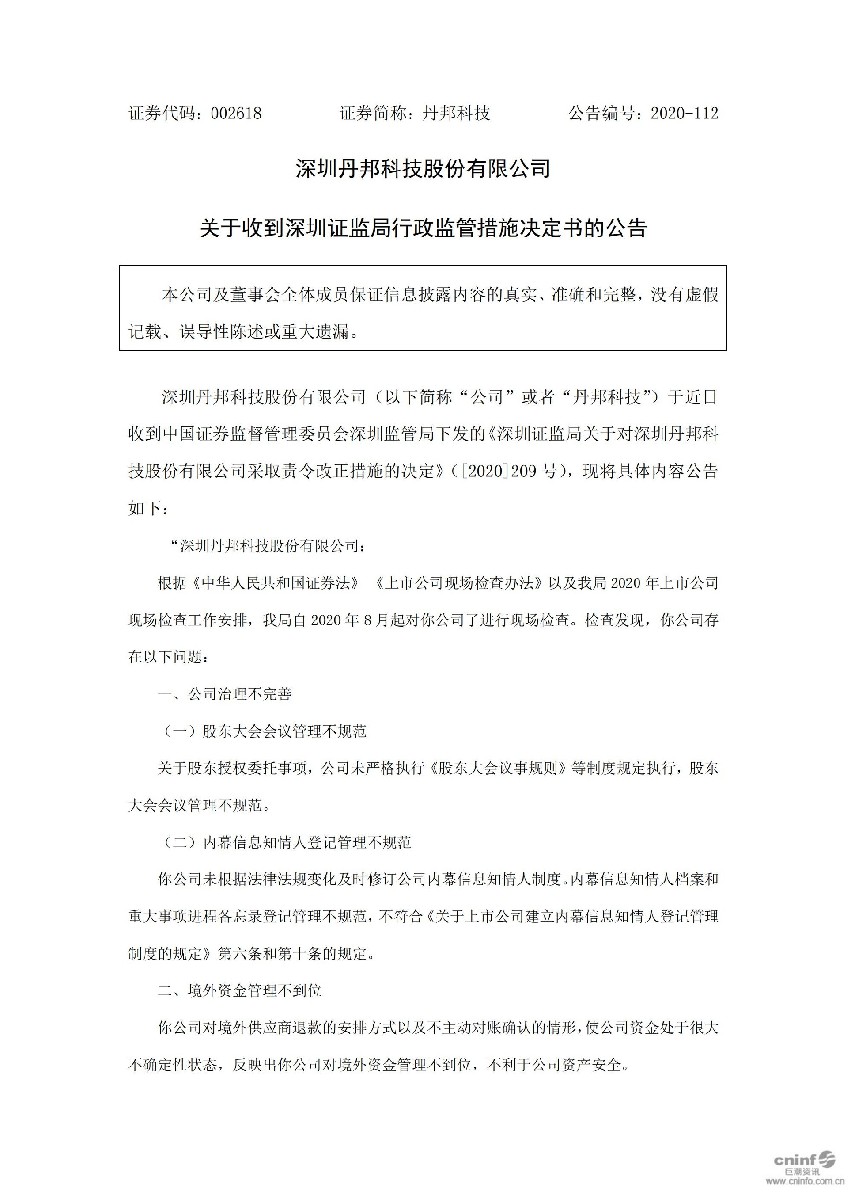
【行政监管措施】丹邦退收到深圳证监局行政监管措施决定书的公告(2020/12/14)
时间:2026-01-21 14:00:01
来源:本站
点击:77
<
上一篇:
【关注函】ST泰禾收到深圳证券交易所关注函(2022/4/24)
>
下一篇:
【正式处罚】ST奇信收到行政处罚事先告知书的公告(2023/4/20)