首页
索赔征集
律师简介
新闻资讯
案件进展
索赔问答
成功案例
联系我们
上市公司相关信息
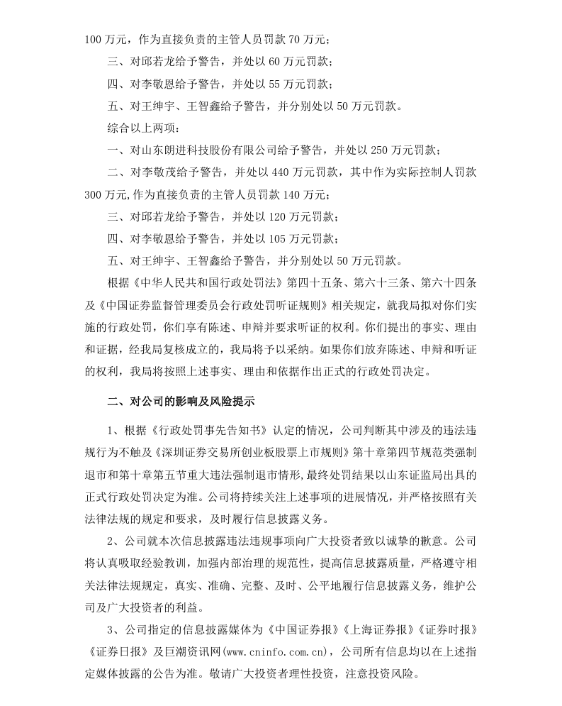
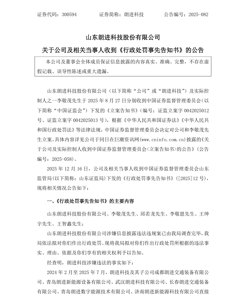
【处罚事先告知】朗进科技收到《行政处罚事先告知书》的公告(2025/12/16)
时间:2026-01-27 09:42:22
来源:本站
点击:87
<
上一篇:
【行政监管措施】司尔特收到安徽证监局行政监管措施决定书的公告(2025/4/22)
>
下一篇:
【正式处罚】朗进科技收到《行政处罚决定书》的公告(2026/1/15)