首页
索赔征集
律师简介
新闻资讯
案件进展
索赔问答
成功案例
联系我们
上市公司相关信息
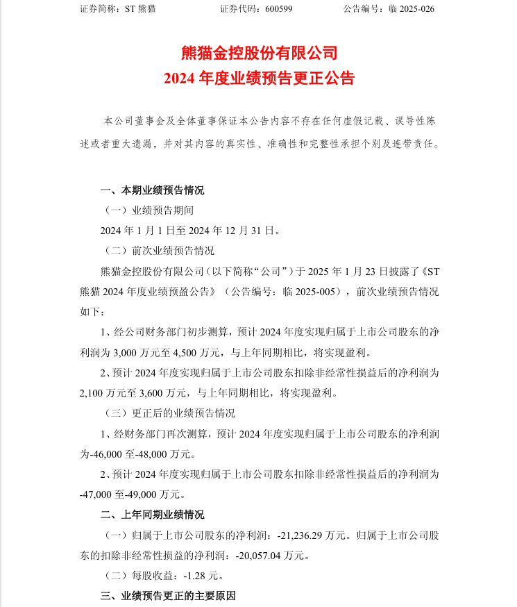
【业绩预告更正】*ST熊猫2024年度业绩预告更正公告(2025/4/28)
时间:2026-01-27 10:11:26
来源:本站
点击:54
<
上一篇:
【差错更正】恒信东方关于差错更正情况的说明(2024/10/25)
>
下一篇:
【立案】太原重工收到中国证监会立案告知书的公告(2025/7/26)