首页
索赔征集
律师简介
新闻资讯
案件进展
索赔问答
成功案例
联系我们
上市公司相关信息
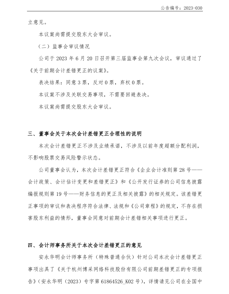
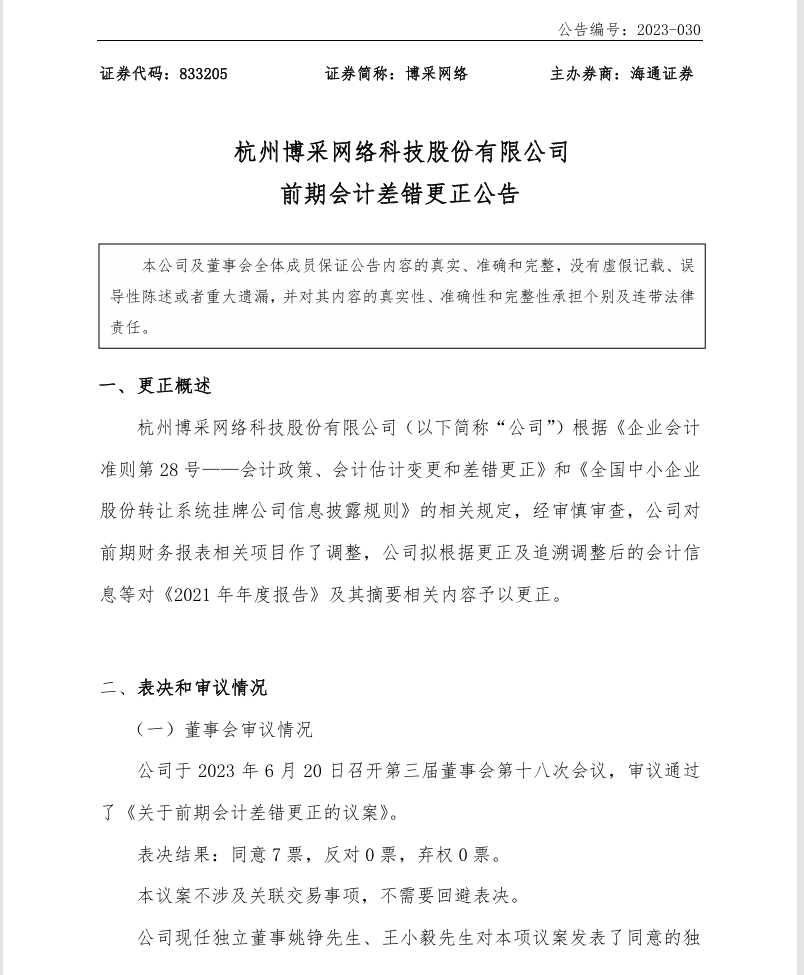
【会计差错更正】博采网络会计差错更正公告(2023/6/26)
时间:2026-01-27 11:27:24
来源:本站
点击:64
<
上一篇:
【立案】嘉应制药收到中国证监会立案告知书的公告(2025/5/29)
>
下一篇:
【行政监管措施】博采网络收到行政监管措施决定书的公告(2023/9/11)