首页
索赔征集
律师简介
新闻资讯
案件进展
索赔问答
成功案例
联系我们
上市公司相关信息
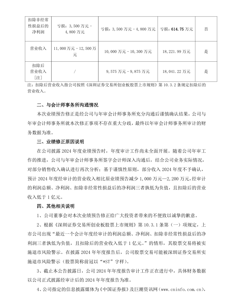
【业绩预告修正】*ST亿通2024年度业绩预告修正公告(2025/4/27)
时间:2026-01-27 11:41:45
来源:本站
点击:58
<
上一篇:
【行政监管措施】博采网络收到行政监管措施决定书的公告(2023/9/11)
>
下一篇:
【会计差错更正】ST岭南会计差错更正及追溯调整的公告(2025/4/29)