首页
索赔征集
律师简介
新闻资讯
案件进展
索赔问答
成功案例
联系我们
上市公司相关信息
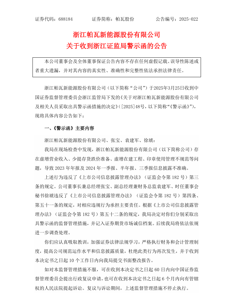
【警示函】帕瓦股份收到浙江证监局警示函的公告(2025/3/26)
时间:2026-01-27 14:25:09
来源:本站
点击:57
<
上一篇:
【1_正式处罚】田野股份收到《行政处罚决定书》的公告(2025/6/25)
>
下一篇:
【业绩预告修正】华西能源2024年度业绩预告修正公告(2025/4/25)