首页
索赔征集
律师简介
新闻资讯
案件进展
索赔问答
成功案例
联系我们
上市公司相关信息
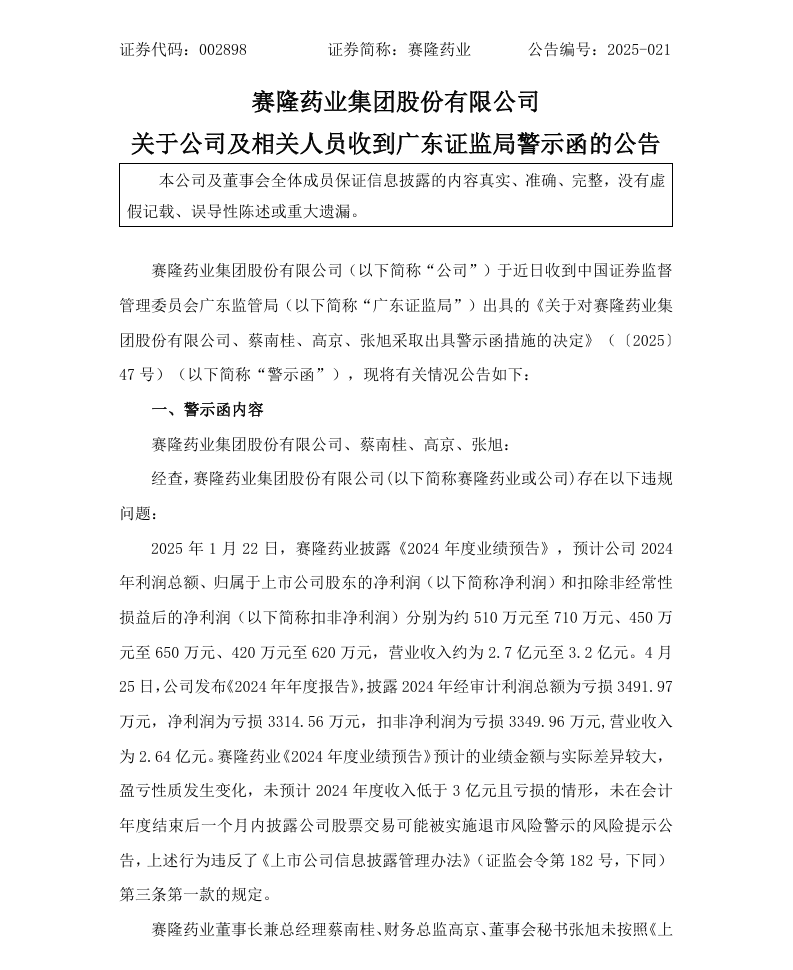
【警示函】赛隆药业收到广东证监局警示函的公告(2025/4/26)
时间:2026-01-27 15:30:46
来源:本站
点击:62
<
上一篇:
【立案】惠伦晶体收到中国证监会立案告知书的公告(2025/4/24)
>
下一篇:
【行政监管措施】葫芦娃收到行政监管措施决定书的公告(2025/3/14)