首页
索赔征集
律师简介
新闻资讯
案件进展
索赔问答
成功案例
联系我们
上市公司相关信息
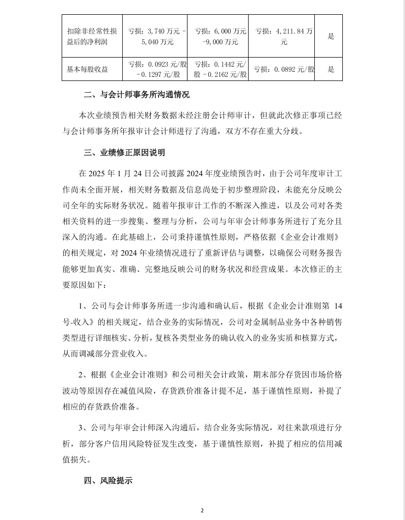
【业绩预告修正】奥维通信2024年度业绩预告修正公告(2025/4/21)
时间:2026-01-27 16:29:07
来源:本站
点击:64
<
上一篇:
【业绩预告修正】南华生物2024年度业绩预告修正公告(2025/4/22)
>
下一篇:
【立案】美尔雅收到中国证监会立案告知书的公告(2025/4/19)