首页
索赔征集
律师简介
新闻资讯
案件进展
索赔问答
成功案例
联系我们
上市公司相关信息
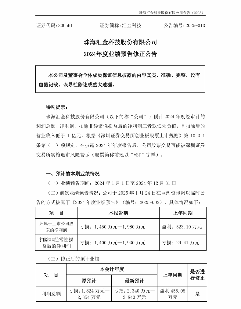
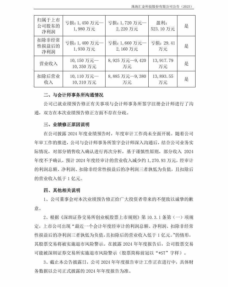
【业绩预告修正】汇金科技2024年度业绩预告修正公告(2025/3/28)
时间:2026-01-27 17:05:18
来源:本站
点击:93
<
上一篇:
【立案】美晨科技收到中国证监会立案告知书的公告(2025/3/31)
>
下一篇:
【立案】汇金科技收到中国证监会立案告知书的公告(2025/7/4)