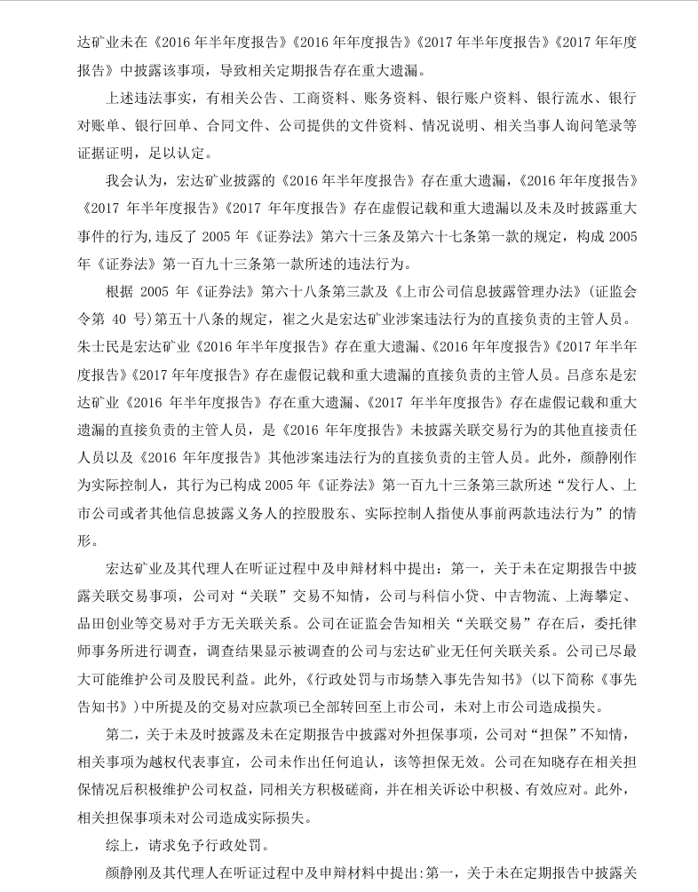
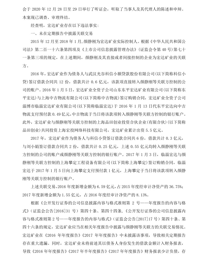
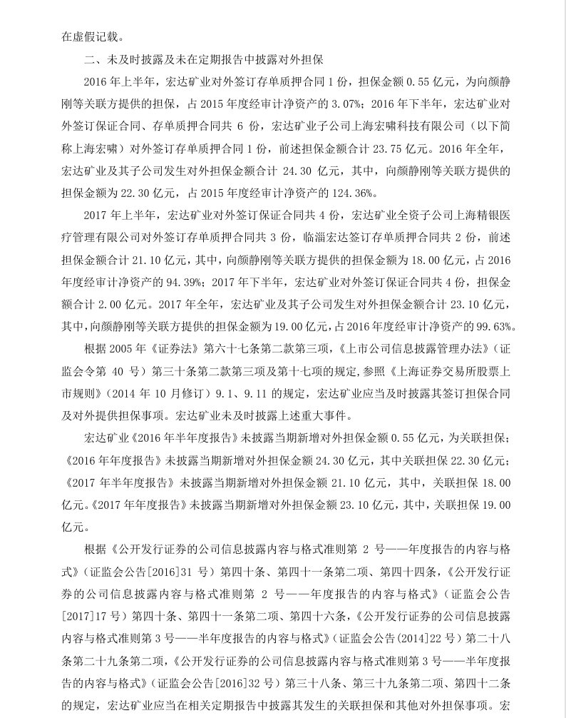
首页
索赔征集
律师简介
新闻资讯
案件进展
索赔问答
成功案例
联系我们
上市公司相关信息
【3_正式处罚】*ST未来收到《行政处罚决定书》的公告(2021/11/24)
时间:2026-01-28 10:42:27
来源:本站
点击:66
<
上一篇:
【1_处罚事先告知】*ST未来收到《行政处罚事先告知书》的公告(2024/12/12)
>
下一篇:
【立案】ST阳光城收到中国证监会立案告知书的公告(2023/5/16)