首页
索赔征集
律师简介
新闻资讯
案件进展
索赔问答
成功案例
联系我们
上市公司相关信息
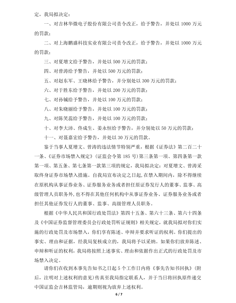
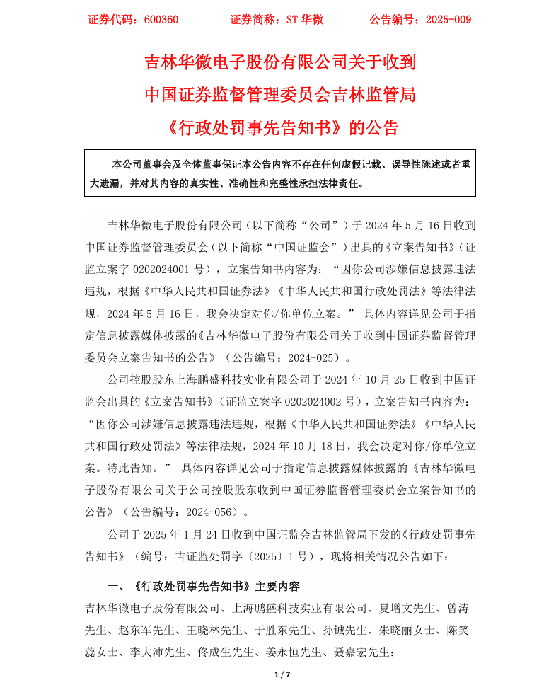
【处罚事先告知】ST华微收到《行政处罚事先告知书》的公告(2025/1/25)
时间:2026-01-28 16:33:18
来源:本站
点击:58
<
上一篇:
【立案】紫天科技收到中国证监会立案告知书的公告(2025/5/7)
>
下一篇:
【立案】ST华微收到中国证监会立案告知书的公告(2024/5/17)