首页
索赔征集
律师简介
新闻资讯
案件进展
索赔问答
成功案例
联系我们
上市公司相关信息
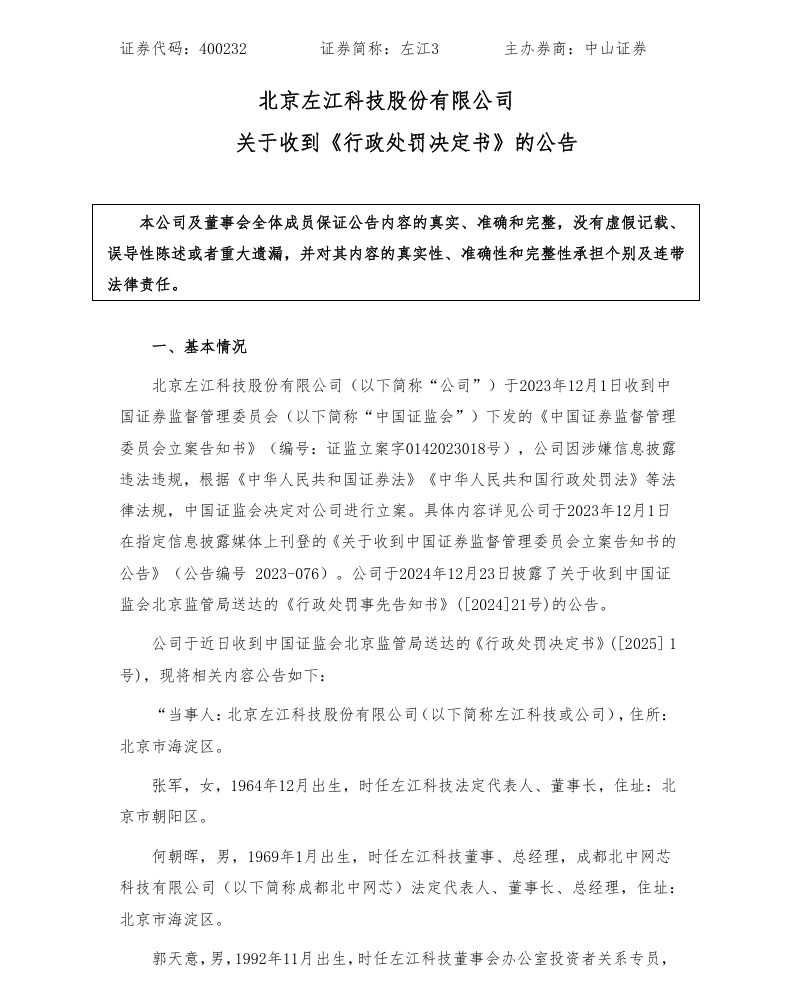
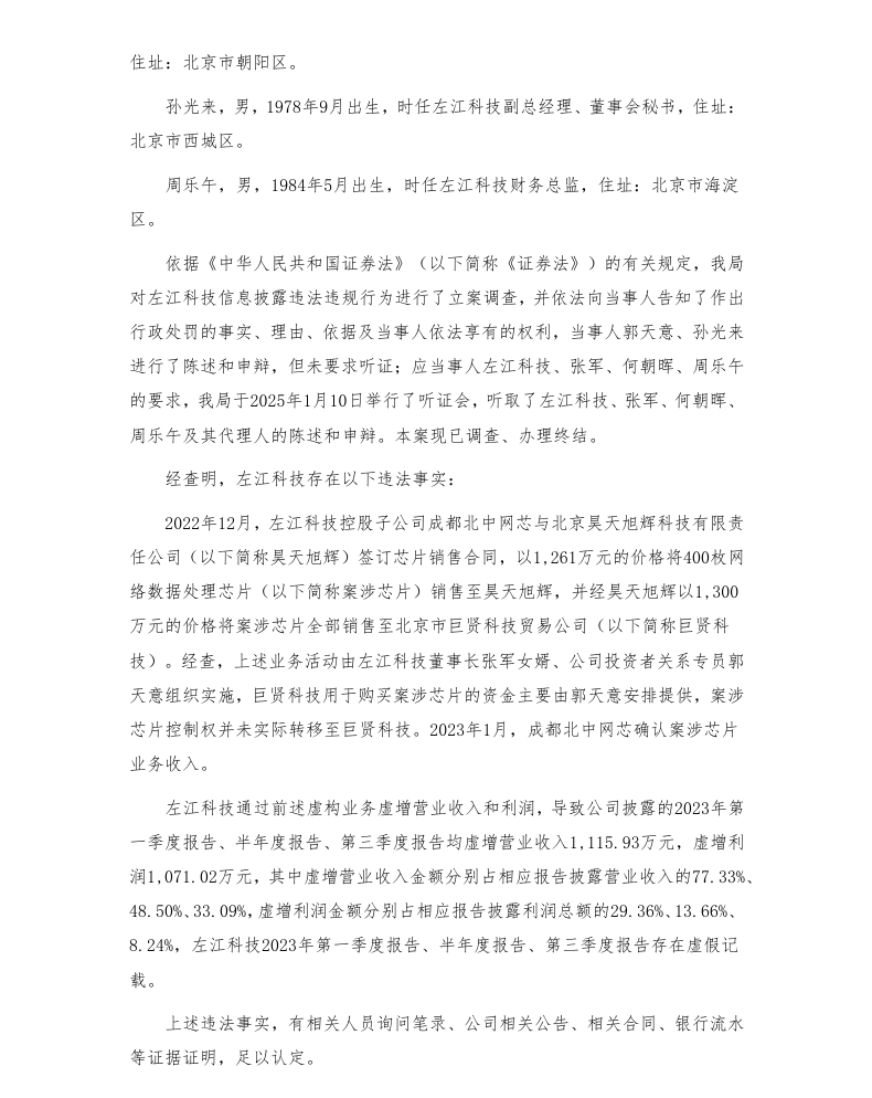
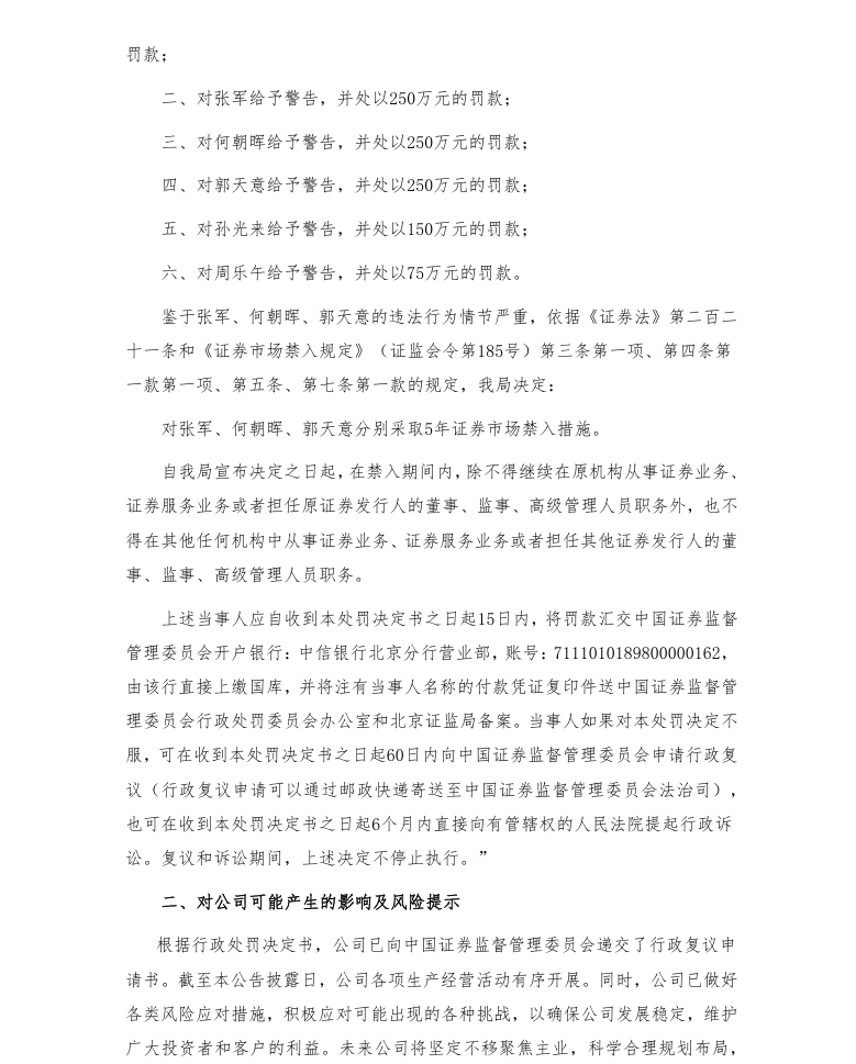
【正式处罚】*ST左江收到《行政处罚决定书》的公告(2025/2/11)
时间:2026-01-28 16:39:53
来源:本站
点击:57
<
上一篇:
【立案】ST华微收到中国证监会立案告知书的公告(2024/5/17)
>
下一篇:
【处罚事先告知】*ST左江收到《行政处罚事先告知书》的公告(2024/12/23)