首页
索赔征集
律师简介
新闻资讯
案件进展
索赔问答
成功案例
联系我们
上市公司相关信息
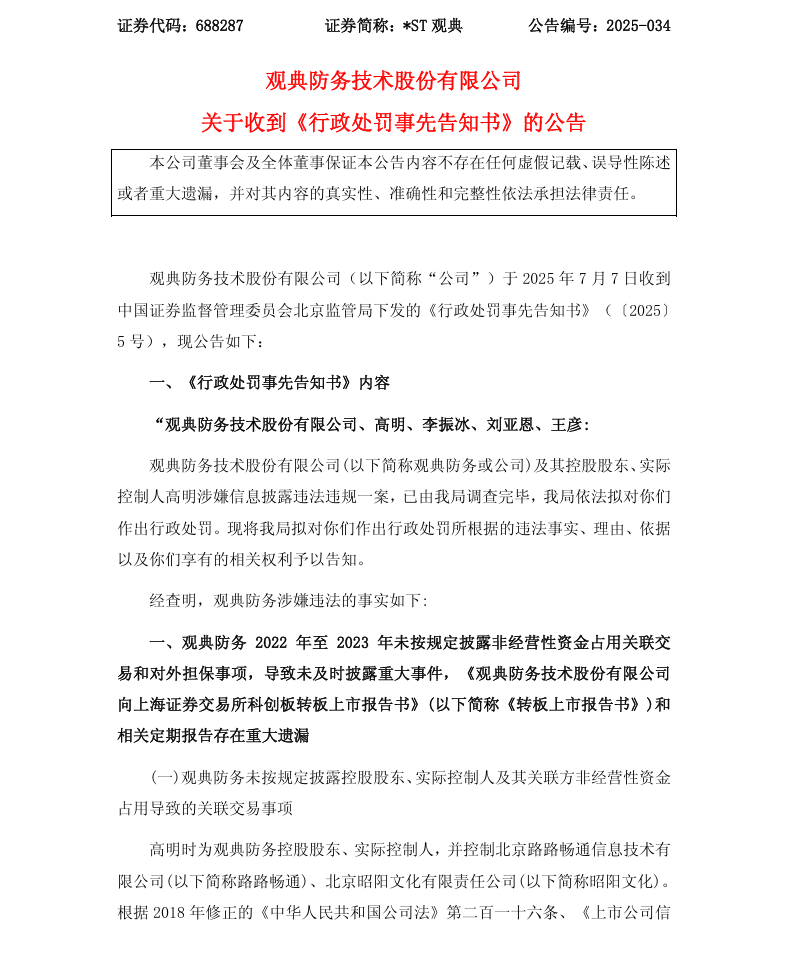
【1_处罚事先告知】观典防务收到《行政处罚事先告知书》的公告(2025/7/8)
时间:2026-01-29 11:28:58
来源:本站
点击:66
<
上一篇:
【1_正式处罚】观典防务收到《行政处罚决定书》的公告(2025/7/16)
>
下一篇:
【1_立案】观典防务收到中国证监会立案告知书的公告(2024/5/29)