首页
索赔征集
律师简介
新闻资讯
案件进展
索赔问答
成功案例
联系我们
上市公司相关信息
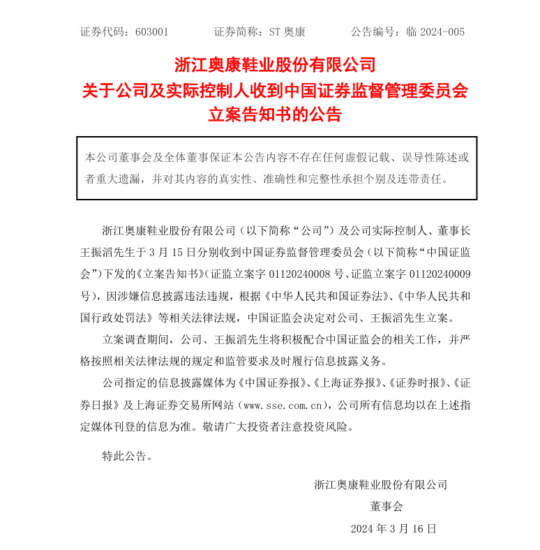
【立案】ST奥康收到中国证监会立案告知书的公告(2024/3/16)
时间:2026-01-29 13:39:36
来源:本站
点击:65
<
上一篇:
【处罚事先告知】ST奥康收到《行政处罚事先告知书》的公告(2024/4/30)
>
下一篇:
【正式处罚】上海易连收到《行政处罚决定书》的公告(2025/1/8)