首页
索赔征集
律师简介
新闻资讯
案件进展
索赔问答
成功案例
联系我们
上市公司相关信息
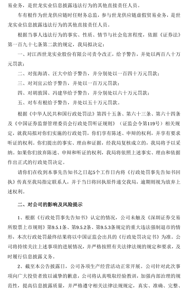
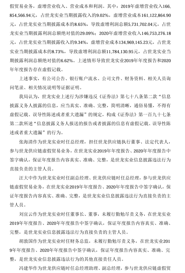
【处罚事先告知】世龙实业收到《行政处罚事先告知书》的公告(2024/3/12)
时间:2026-01-29 16:04:02
来源:本站
点击:58
<
上一篇:
【立案】方正电机收到中国证监会立案告知书的公告(2023/6/26)
>
下一篇:
【立案】世龙实业收到中国证监会立案告知书的公告(2023/5/29)