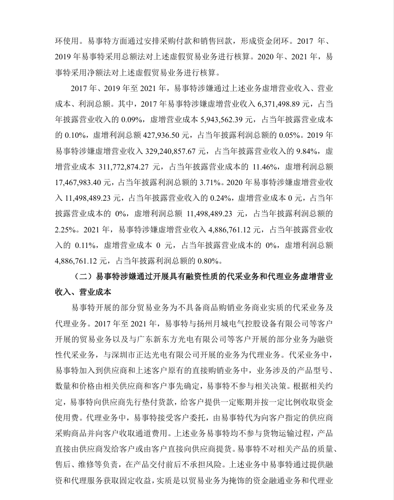
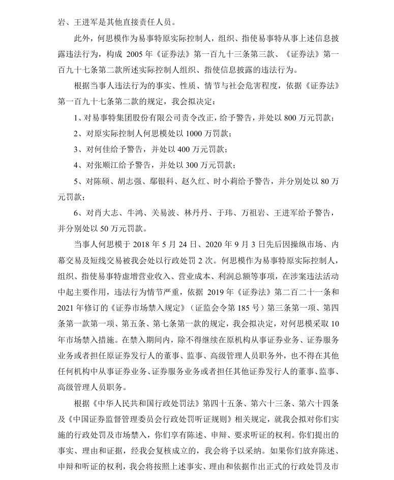
首页
索赔征集
律师简介
新闻资讯
案件进展
索赔问答
成功案例
联系我们
上市公司相关信息
【处罚事先告知】易事特收到《行政处罚事先告知书》的公告(2024/7/5)
时间:2026-01-29 16:22:10
来源:本站
点击:58
<
上一篇:
【立案】ST华铁收到中国证监会立案告知书的公告(2024/12/30)
>
下一篇:
【立案】易事特收到中国证监会立案告知书的公告(2023/5/11)