首页
索赔征集
律师简介
新闻资讯
案件进展
索赔问答
成功案例
联系我们
上市公司相关信息
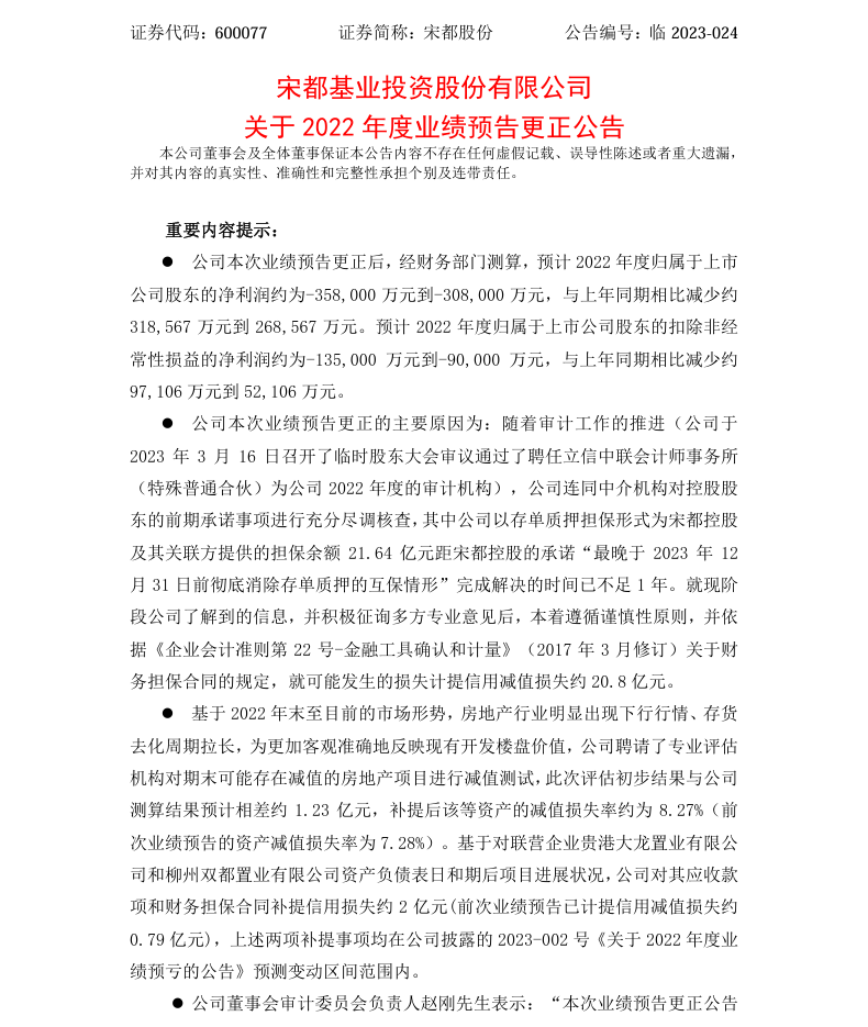
【业绩预告修正】宋都股份2022年度业绩预告修正公告(2023/4/22)
时间:2026-01-29 17:40:54
来源:本站
点击:65
<
上一篇:
【立案】ST太安收到中国证监会立案告知书的公告(2023/9/16)
>
下一篇:
【业绩预告修正】华联股份2021年度业绩预告修正公告(2022/4/19)