首页
索赔征集
律师简介
新闻资讯
案件进展
索赔问答
成功案例
联系我们
上市公司相关信息
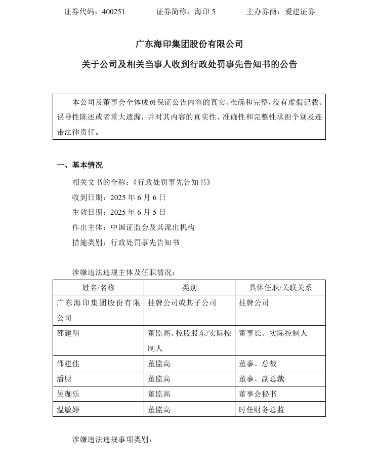
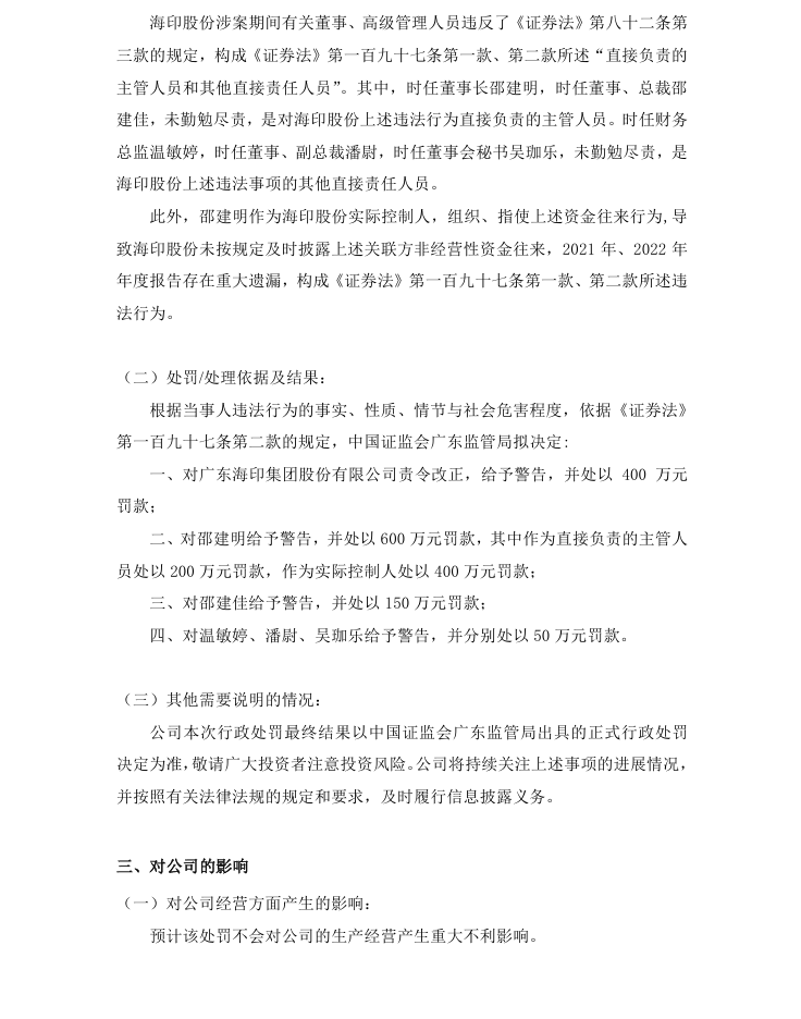
【处罚事先告知】海印5收到《行政处罚事先告知书》的公告(2025/6/10)
时间:2026-01-30 11:22:39
来源:本站
点击:74
<
上一篇:
【业绩预告修正】华联股份2021年度业绩预告修正公告(2022/4/19)
>
下一篇:
【正式处罚】海印5收到《行政处罚决定书》的公告(2025/7/4)