首页
索赔征集
律师简介
新闻资讯
案件进展
索赔问答
成功案例
联系我们
上市公司相关信息
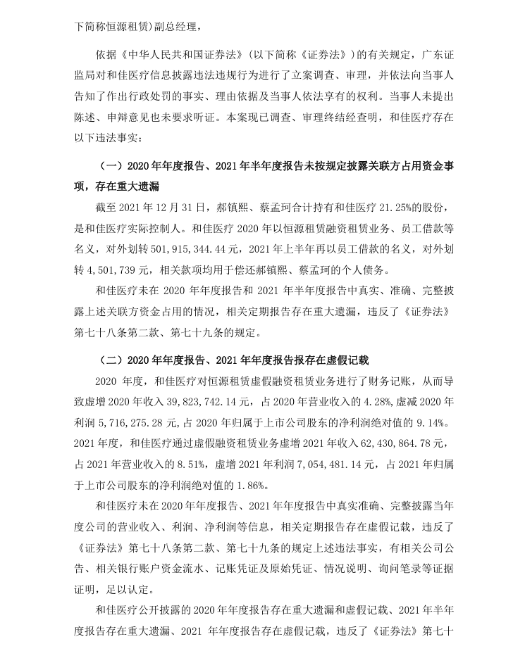
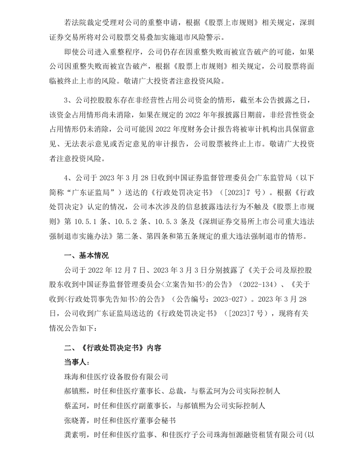
【正式处罚】*ST和佳收到《行政处罚决定书》的公告(2023/3/28)
时间:2026-01-30 14:40:15
来源:本站
点击:52
<
上一篇:
【处罚事先告知】*ST和佳收到《行政处罚事先告知书》的公告(2023/3/3)
>
下一篇:
【1_处罚事先告知】*ST海越收到《行政处罚事先告知书》的公告(2025/2/8)