首页
索赔征集
律师简介
新闻资讯
案件进展
索赔问答
成功案例
联系我们
上市公司相关信息
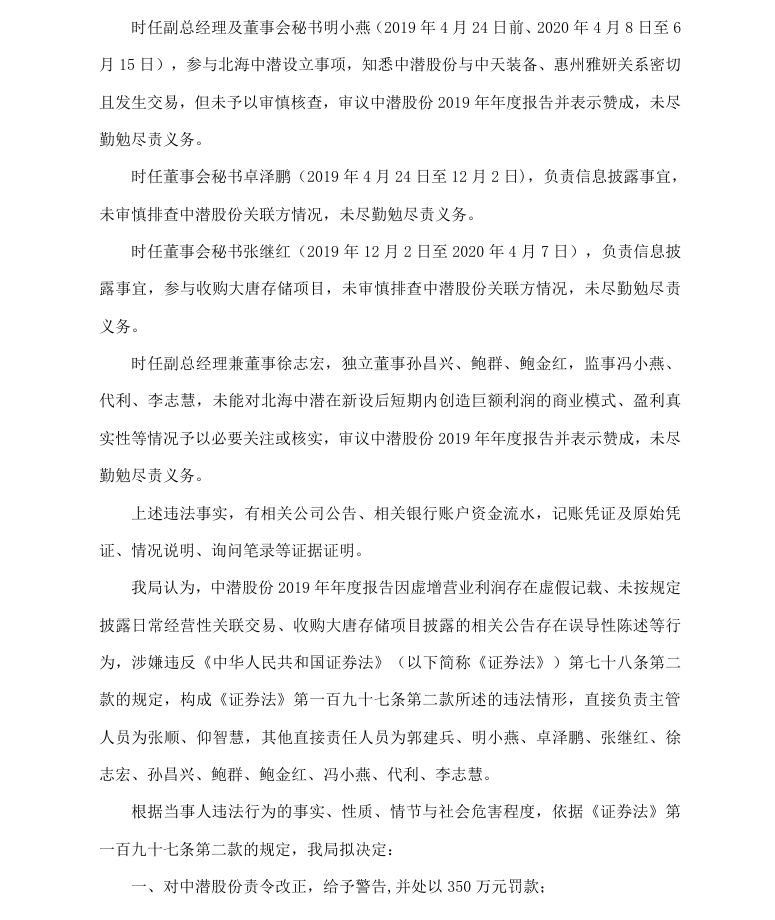
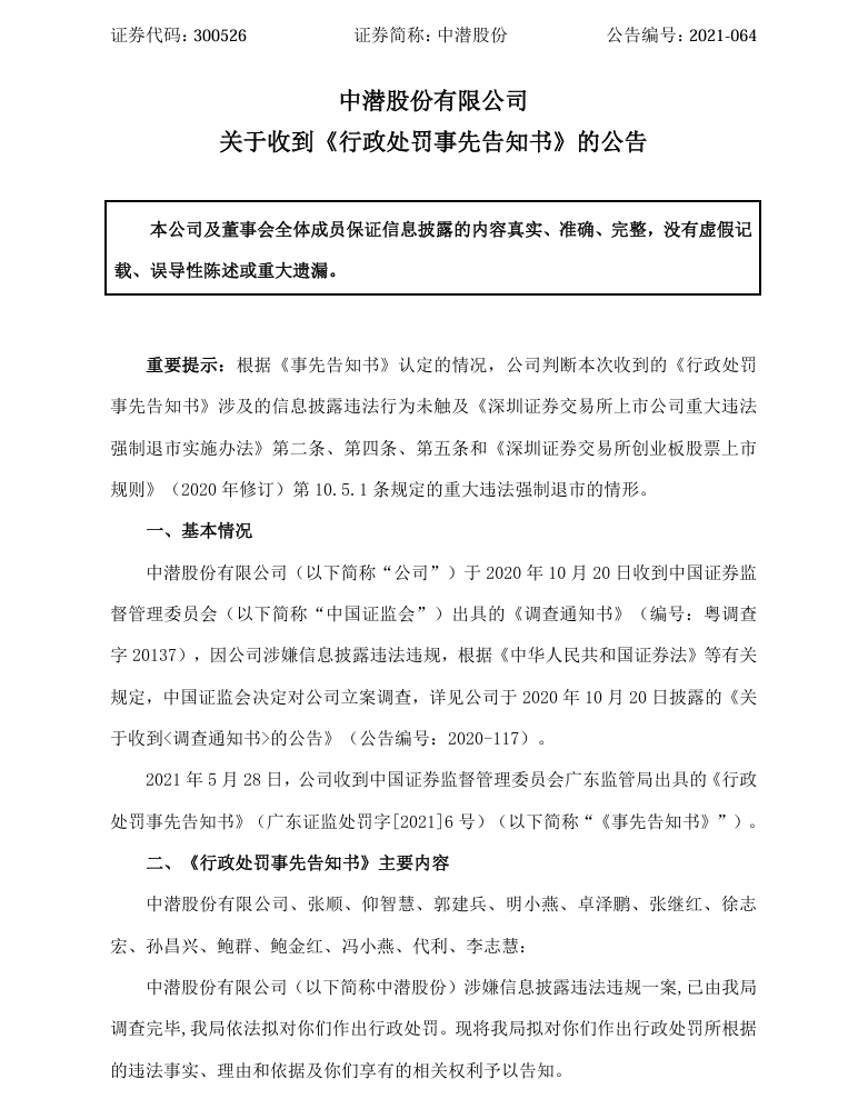
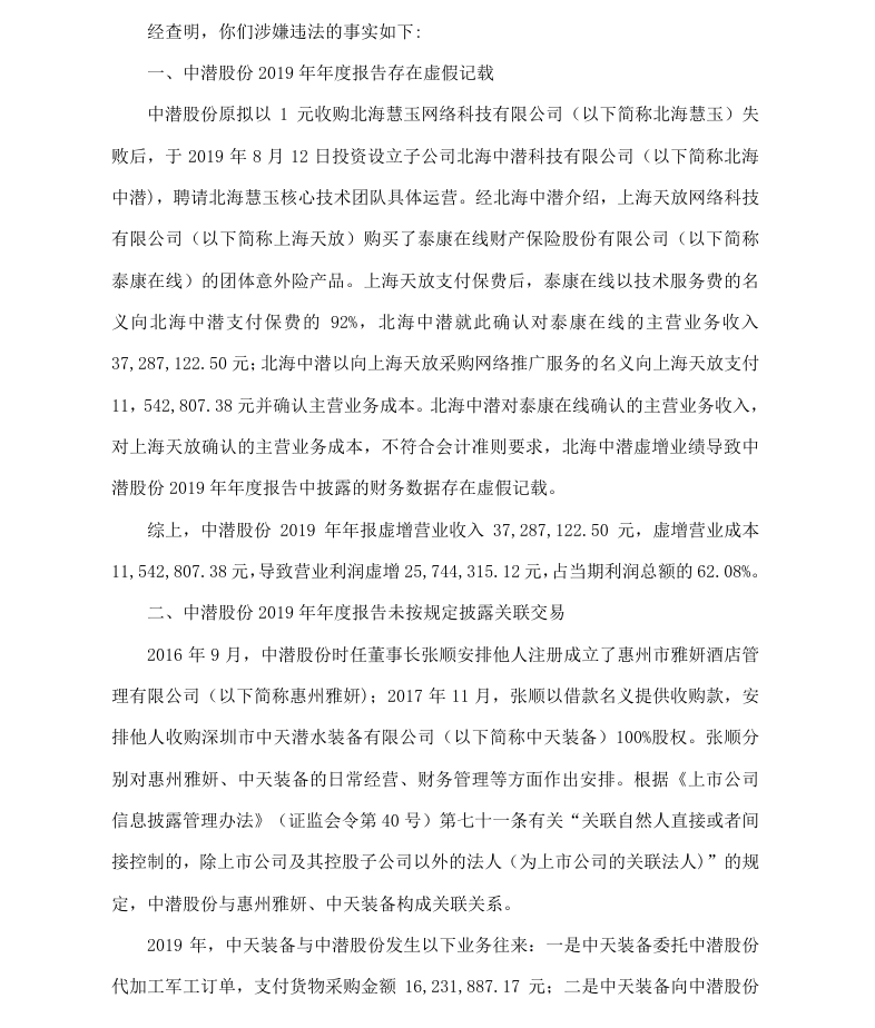
【1_处罚事先告知】*ST中潜收到《行政处罚事先告知书》的公告(2021/5/28)
时间:2026-01-30 15:52:20
来源:本站
点击:60
<
上一篇:
【1_正式处罚】*ST中潜收到《行政处罚决定书》的公告(2021/8/31)
>
下一篇:
【1_立案】*ST中潜收到中国证监会立案告知书的公告(2020/10/20)