首页
索赔征集
律师简介
新闻资讯
案件进展
索赔问答
成功案例
联系我们
上市公司相关信息
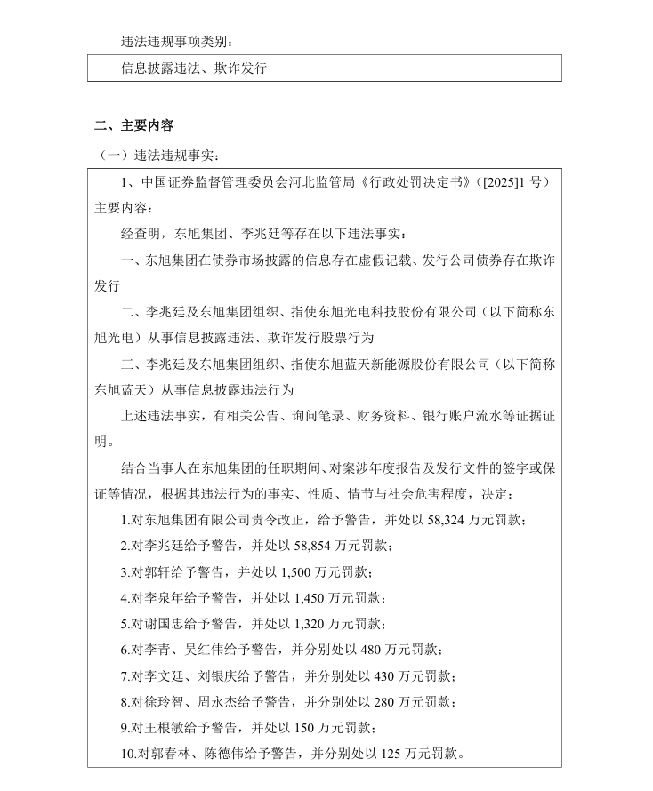
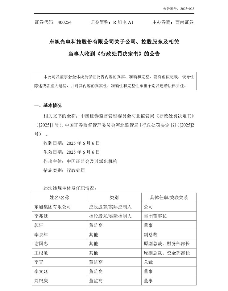
【正式处罚】东旭光电收到《行政处罚决定书》的公告(2025/6/6)
时间:2026-01-30 16:38:25
来源:本站
点击:67
<
上一篇:
【处罚事先告知】东旭光电收到《行政处罚事先告知书》的公告(2025/3/28)
>
下一篇:
【处罚事先告知】昊华能源收到《行政处罚事先告知书》的公告(2021/8/31)