首页
索赔征集
律师简介
新闻资讯
案件进展
索赔问答
成功案例
联系我们
上市公司相关信息
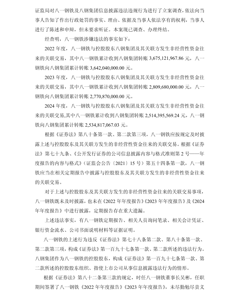
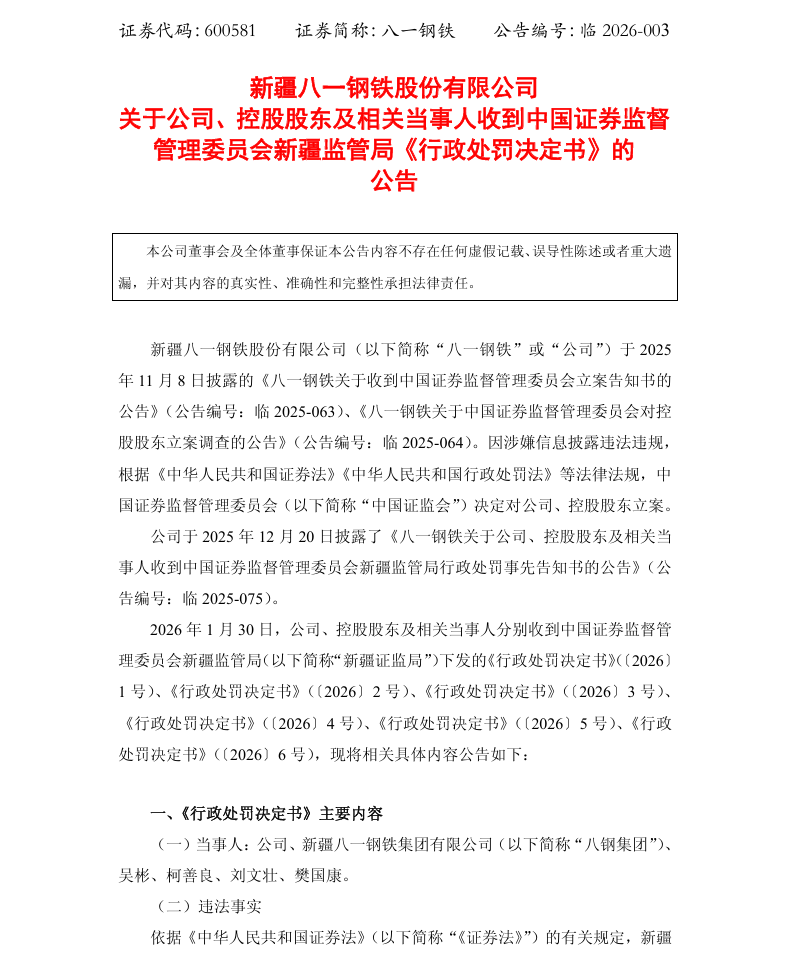
【正式处罚】八一钢铁收到《行政处罚决定书》的公告(2026/1/31)
时间:2026-02-02 10:09:14
来源:本站
点击:75
<
上一篇:
【正式处罚】微创光电收到《行政处罚决定书》的公告(2026/1/30)
>
下一篇:
【正式处罚】美尔雅收到《行政处罚决定书》的公告(2026/1/31)