首页
索赔征集
律师简介
新闻资讯
案件进展
索赔问答
成功案例
联系我们
上市公司相关信息
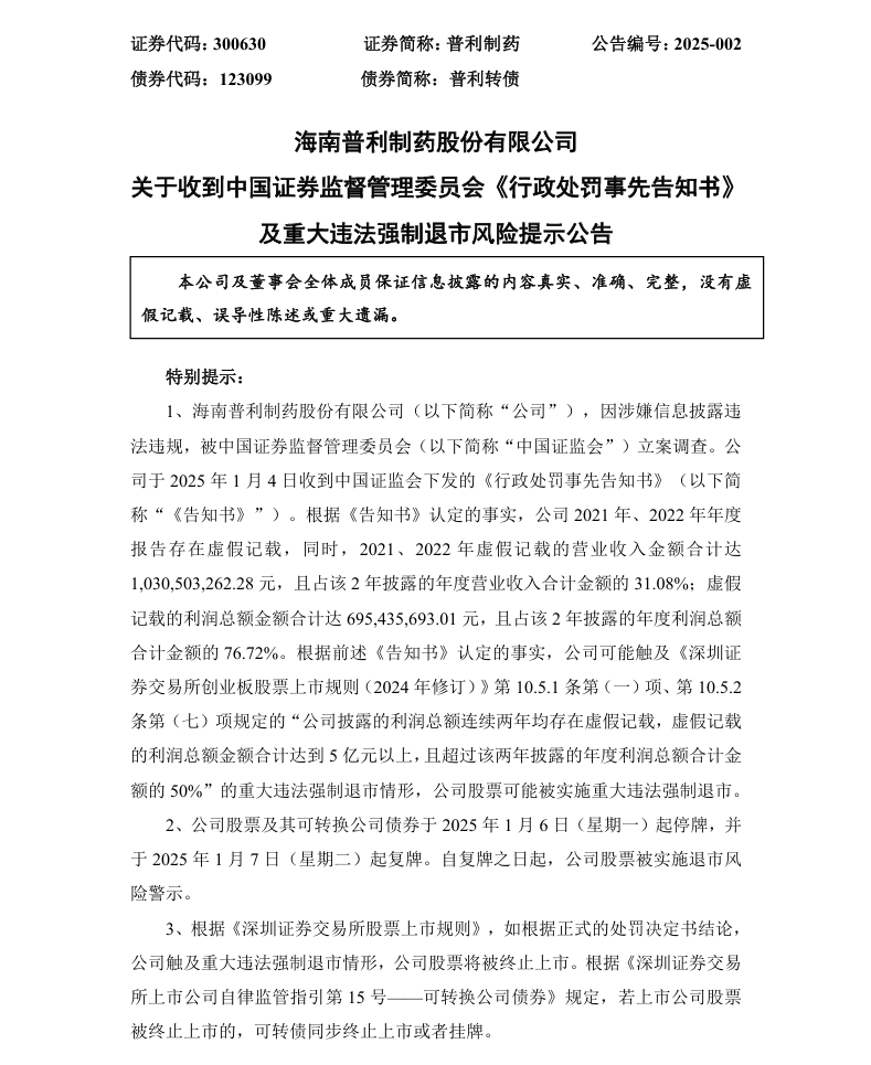
【处罚事先告知】普利制药收到《行政处罚事先告知书》的公告(2025/1/5)
时间:2026-02-02 14:12:21
来源:本站
点击:66
<
上一篇:
【调查通知】北京文化收到中国证监会调查通知书的公告(2021/1/4)
>
下一篇:
【立案】普利制药收到中国证监会立案告知书的公告(2024/7/7)