首页
索赔征集
律师简介
新闻资讯
案件进展
索赔问答
成功案例
联系我们
上市公司相关信息
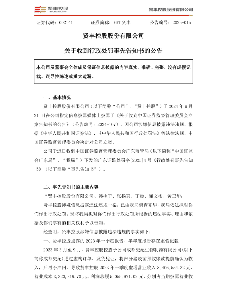
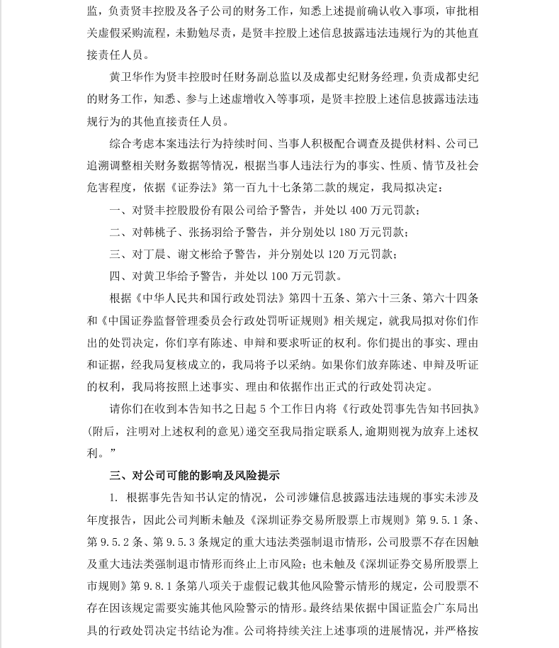
【处罚事先告知】*ST贤丰收到《行政处罚事先告知书》的公告(2025/3/21)
时间:2026-02-03 15:13:26
来源:本站
点击:46
<
上一篇:
【正式处罚】香雪制药收到《行政处罚决定书》的公告(2025/8/15)
>
下一篇:
【立案】*ST贤丰收到中国证监会立案告知书的公告(2024/9/20)