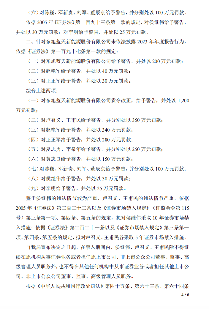
【处罚事先告知】ST旭蓝收到《行政处罚事先告知书》的公告(2025/3/28)

时间:2026-02-03 15:38:23 来源:本站 点击:53

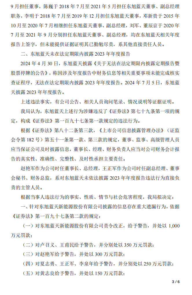
_ST旭蓝:关于收到中国证券监督管理委员会深圳监管局《行政处罚事先告知书》的公告1.png_ST旭蓝:关于收到中国证券监督管理委员会深圳监管局《行政处罚事先告知书》的公告2.png_ST旭蓝:关于收到中国证券监督管理委员会深圳监管局《行政处罚事先告知书》的公告3.png_ST旭蓝:关于收到中国证券监督管理委员会深圳监管局《行政处罚事先告知书》的公告4.png_ST旭蓝:关于收到中国证券监督管理委员会深圳监管局《行政处罚事先告知书》的公告5.png_ST旭蓝:关于收到中国证券监督管理委员会深圳监管局《行政处罚事先告知书》的公告6.png

二维码
二维码