首页
索赔征集
律师简介
新闻资讯
案件进展
索赔问答
成功案例
联系我们
上市公司相关信息
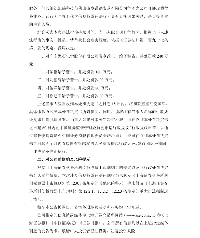
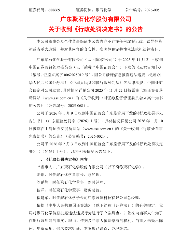
【正式处罚】聚石化学收到《行政处罚决定书》的公告(2026/2/4)
时间:2026-02-04 08:42:49
来源:本站
点击:67
<
上一篇:
【季报更正】宝鼎科技2024年第一季度报告的更正公告(2024/7/18)
>
下一篇:
【资讯】*ST红相胜诉先例已出!符合条件可尽快报名索赔