首页
索赔征集
律师简介
新闻资讯
案件进展
索赔问答
成功案例
联系我们
上市公司相关信息
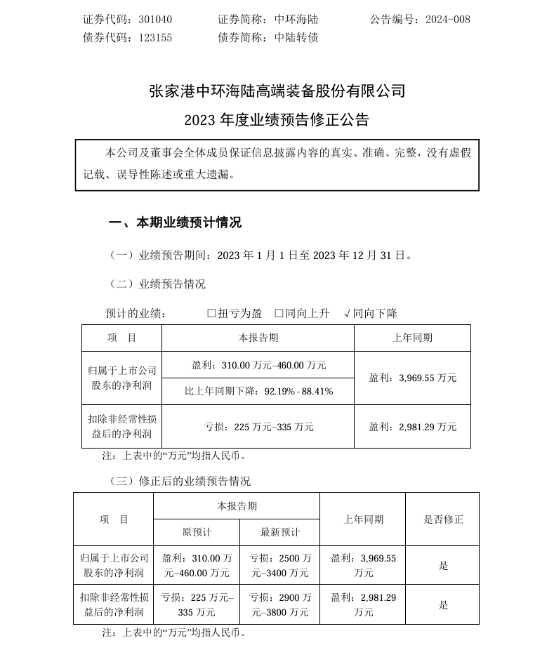
【业绩预告修正】中环海陆2024年度业绩预告修正公告(2024/4/10)
时间:2026-02-04 10:30:04
来源:本站
点击:45
<
上一篇:
【立案】*ST工智收到中国证监会立案告知书的公告(2025/8/1)
>
下一篇:
【业绩预告修正】曲江文旅2023年度业绩预告修正公告(2024/4/24)