首页
索赔征集
律师简介
新闻资讯
案件进展
索赔问答
成功案例
联系我们
上市公司相关信息
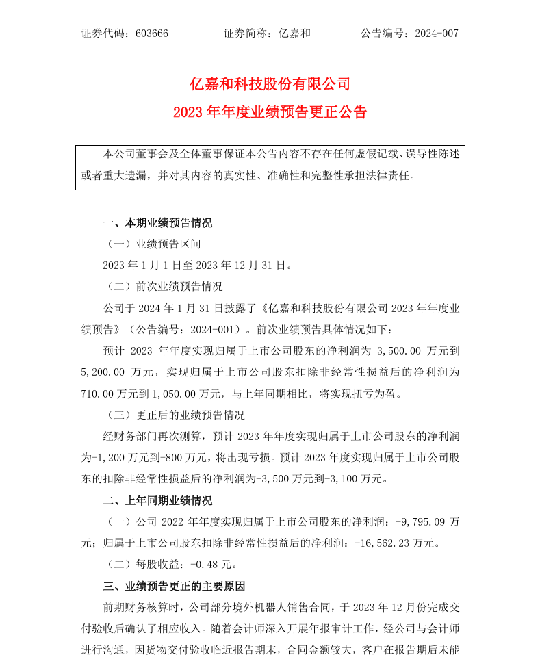
【业绩预告更正】亿嘉和2023年度业绩预告更正公告(2024/4/29)
时间:2026-02-04 10:49:05
来源:本站
点击:54
<
上一篇:
【业绩预告修正】安居宝2024年度业绩预告修正公告(2024/4/17)
>
下一篇:
【正式处罚】新元科技收到《行政处罚决定书》的公告(2025/11/14)