首页
索赔征集
律师简介
新闻资讯
案件进展
索赔问答
成功案例
联系我们
上市公司相关信息
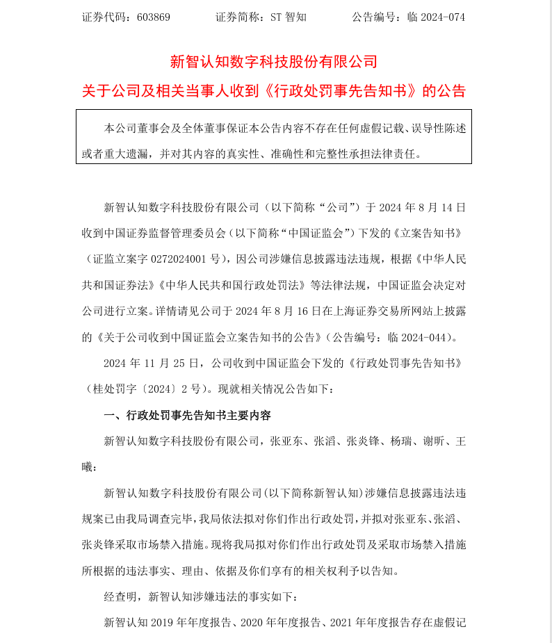
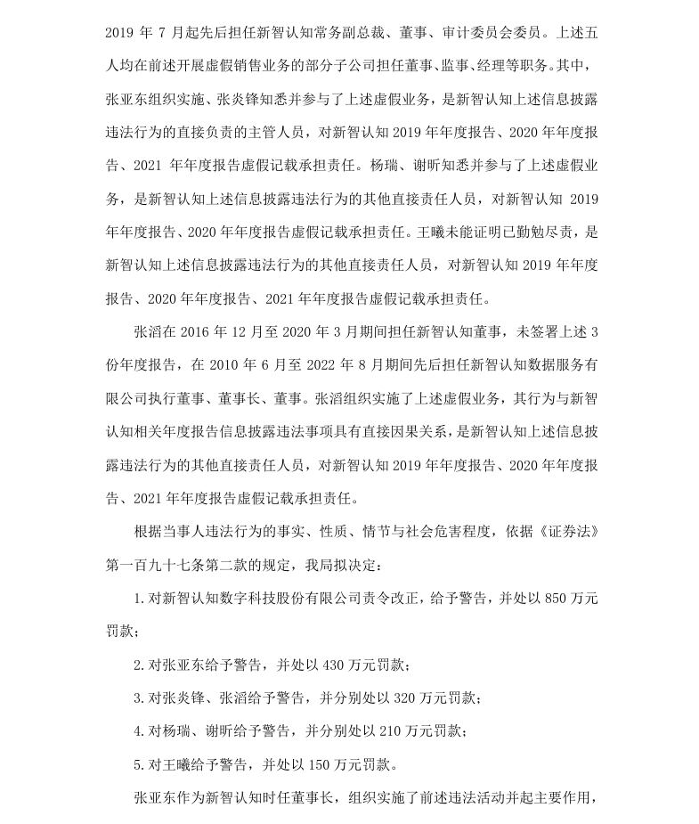
【处罚事先告知】ST智知收到《行政处罚事先告知书》的公告(2024/11/27)
时间:2026-02-04 11:28:10
来源:本站
点击:65
<
上一篇:
【业绩预告更正】ST亿利2023年度业绩预告更正公告(2024/4/24)
>
下一篇:
【立案】ST智知收到中国证监会立案告知书的公告(2024/8/16)