首页
索赔征集
律师简介
新闻资讯
案件进展
索赔问答
成功案例
联系我们
上市公司相关信息
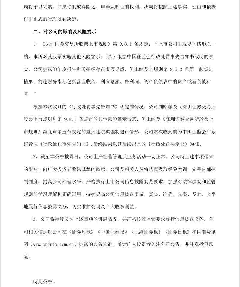
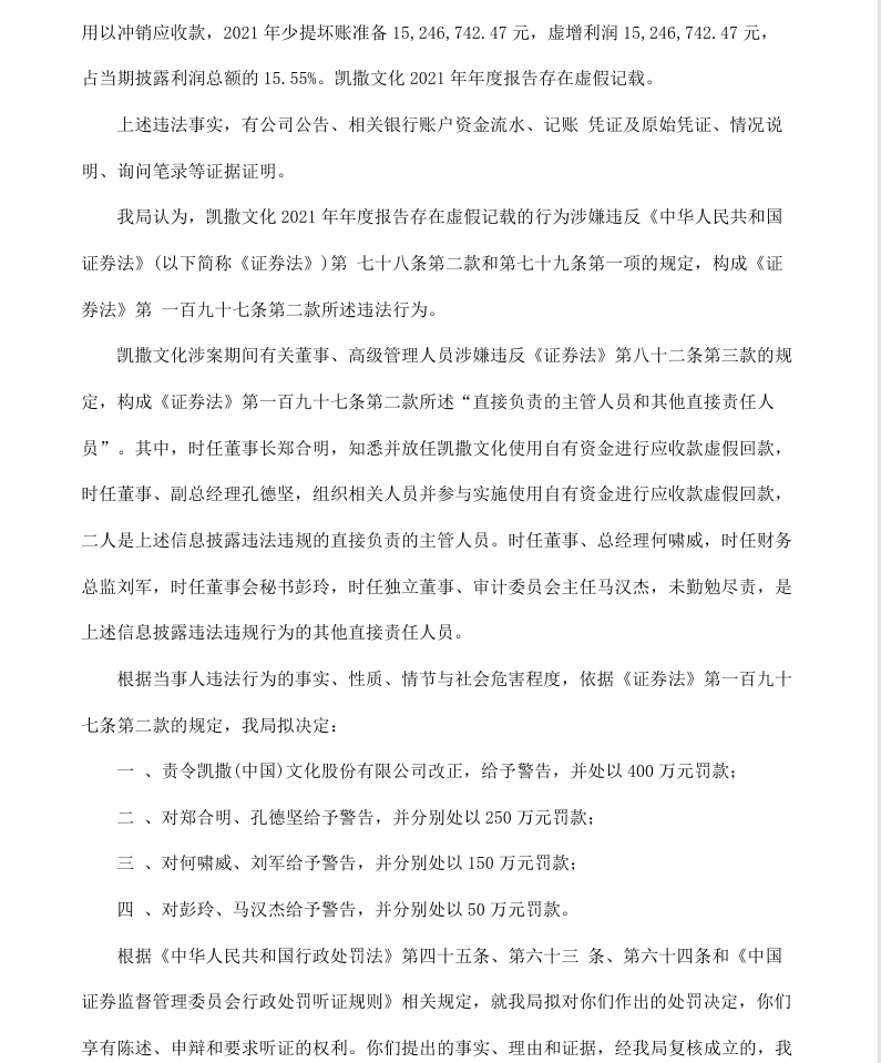
【处罚事先告知】凯撒文化收到《行政处罚事先告知书》的公告(2024/9/17)
时间:2026-02-04 14:39:28
来源:本站
点击:70
<
上一篇:
【处罚事先告知】ST百灵收到《行政处罚事先告知书》的公告(2025/12/20)
>
下一篇:
【立案】凯撒文化收到中国证监会立案告知书的公告(2024/4/30)