首页
索赔征集
律师简介
新闻资讯
案件进展
索赔问答
成功案例
联系我们
上市公司相关信息
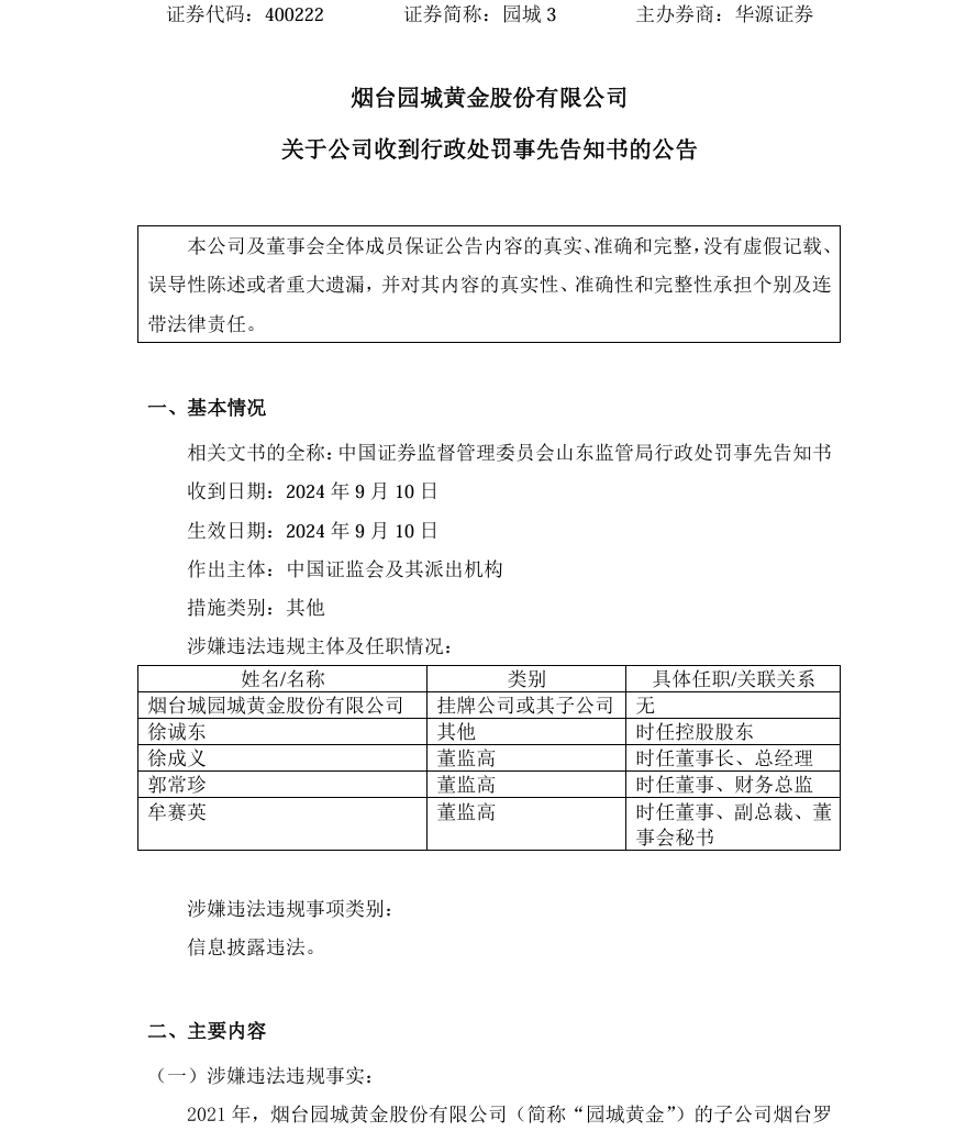
【处罚事先告知】*ST园城收到《行政处罚事先告知书》的公告(2024/9/11)
时间:2026-02-04 15:35:44
来源:本站
点击:77
<
上一篇:
【警示函】ST天喻收到湖北证监局警示函的公告(2023/12/26)
>
下一篇:
【正式处罚】*ST园城收到《行政处罚决定书》的公告(2024/11/5)