首页
索赔征集
律师简介
新闻资讯
案件进展
索赔问答
成功案例
联系我们
上市公司相关信息
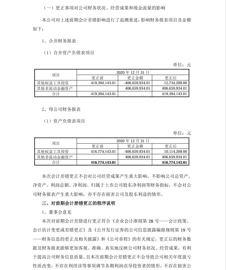
【会计差错更正】东方国信会计差错更正的公告(2022/4/22)
时间:2026-02-04 16:22:14
来源:本站
点击:62
<
上一篇:
【立案】*ST金一收到中国证监会立案告知书的公告(2024/3/30)
>
下一篇:
【处罚事先告知】中泰化学收到《行政处罚事先告知书》的公告(2024/3/28)