首页
索赔征集
律师简介
新闻资讯
案件进展
索赔问答
成功案例
联系我们
上市公司相关信息
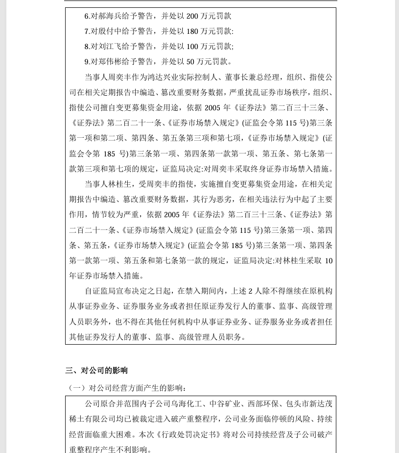
【正式处罚】鸿达兴业收到《行政处罚决定书》的公告(2025/6/27)
时间:2026-02-06 11:10:17
来源:本站
点击:81
<
上一篇:
【处罚事先告知】鸿达兴业收到《行政处罚事先告知书》的公告(2025/3/21)
>
下一篇:
【处罚事先告知】凯伦股份收到《行政处罚事先告知书》的公告(2023/12/25)