首页
索赔征集
律师简介
新闻资讯
案件进展
索赔问答
成功案例
联系我们
上市公司相关信息
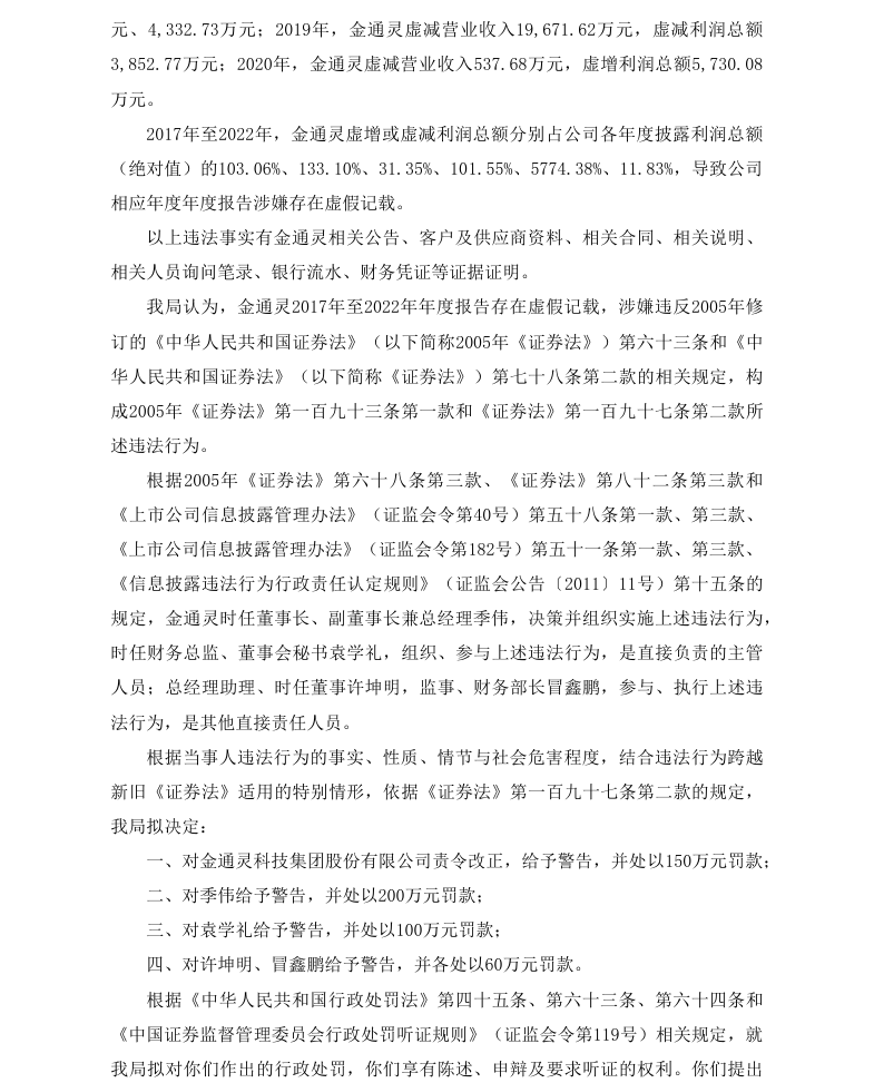
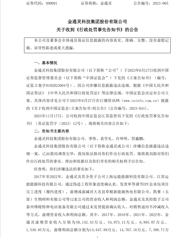
【处罚事先告知】金通灵收到《行政处罚事先告知书》的公告(2023/11/20)
时间:2026-02-06 16:57:07
来源:本站
点击:57
<
上一篇:
【立案】保利联合收到中国证监会立案告知书的公告(2023/6/30)
>
下一篇:
【立案】金通灵收到中国证监会立案告知书的公告(2023/6/27)