首页
索赔征集
律师简介
新闻资讯
案件进展
索赔问答
成功案例
联系我们
上市公司相关信息
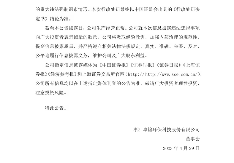
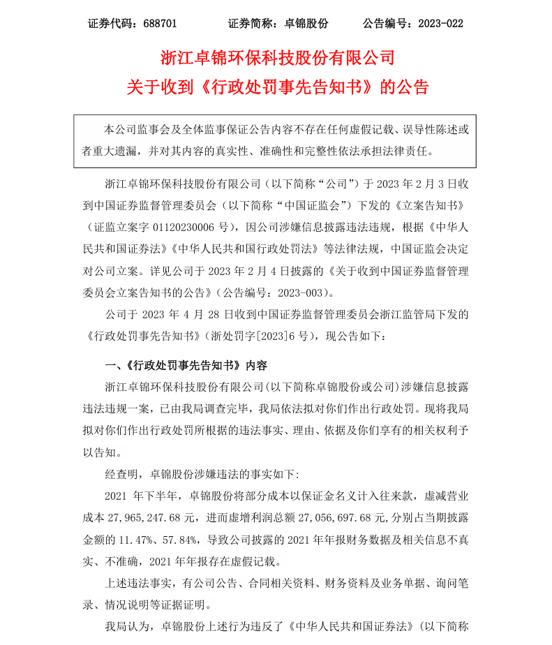
【处罚事先告知】卓锦股份收到《行政处罚事先告知书》的公告(2023/4/29)
时间:2026-02-09 09:50:17
来源:本站
点击:67
<
上一篇:
【立案】奥联电子收到中国证监会立案告知书的公告(2023/2/23)
>
下一篇:
【立案】卓锦股份收到中国证监会立案告知书的公告(2023/2/4)