首页
索赔征集
律师简介
新闻资讯
案件进展
索赔问答
成功案例
联系我们
上市公司相关信息
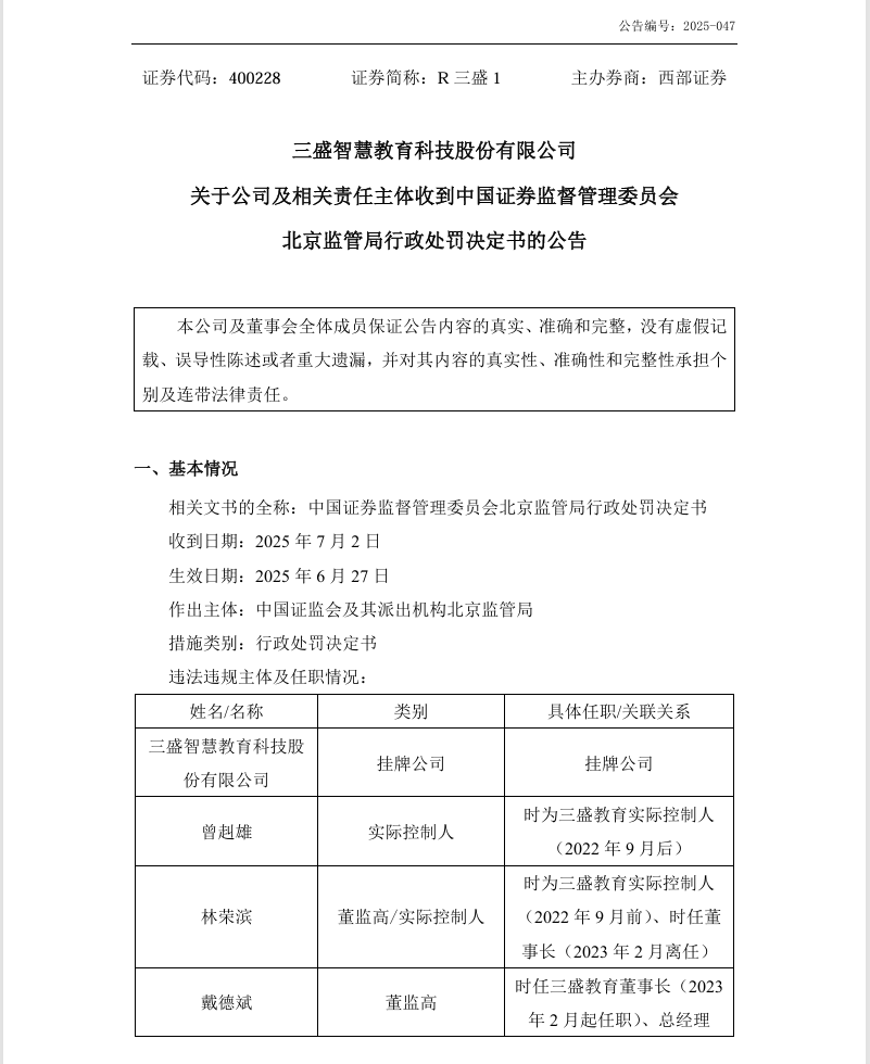
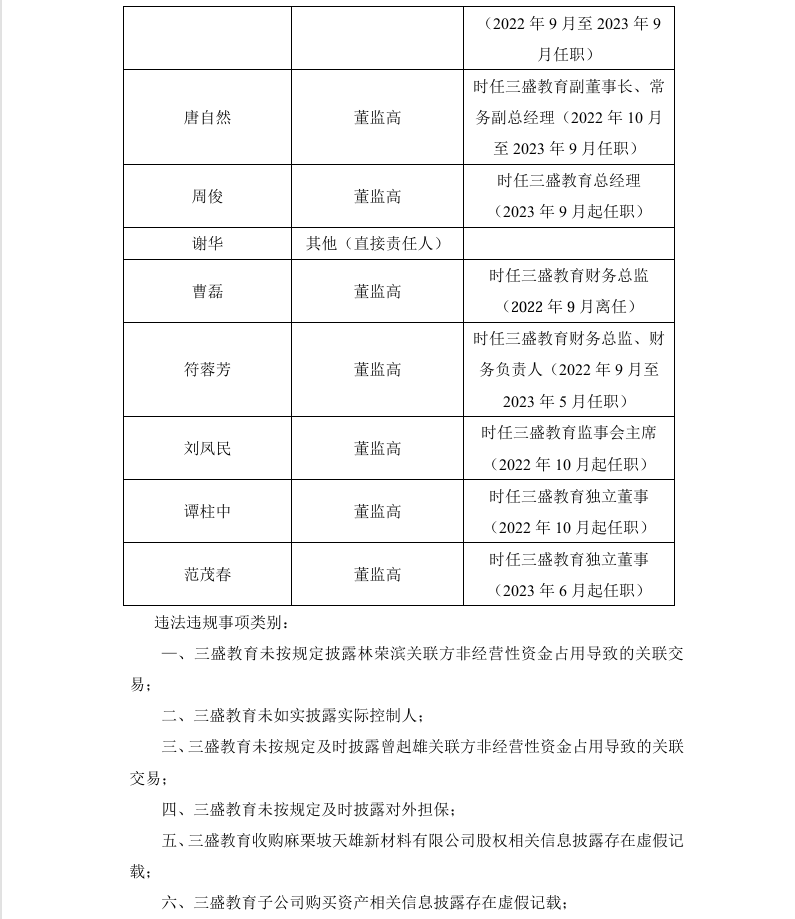
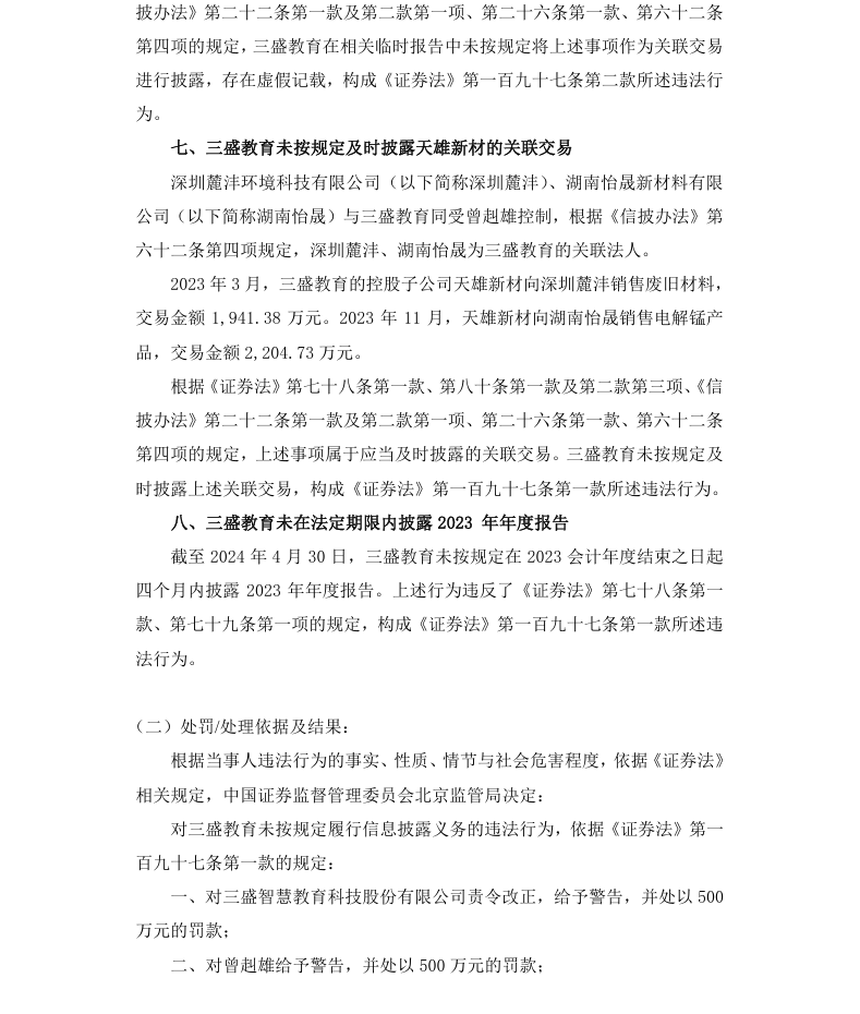
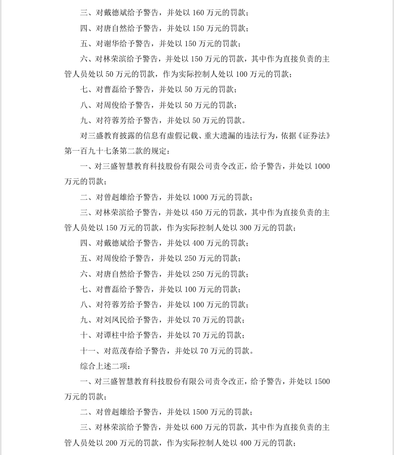
【2_正式处罚】ST三盛收到《行政处罚决定书》的公告(2025/7/3)
时间:2026-02-09 11:26:35
来源:本站
点击:54
<
上一篇:
【立案调查】劲嘉股份公司实际控制人被立案调查的公告(2022/4/15)
>
下一篇:
【2_立案】ST三盛收到中国证监会立案告知书的公告(2023/12/29)