首页
索赔征集
律师简介
新闻资讯
案件进展
索赔问答
成功案例
联系我们
上市公司相关信息
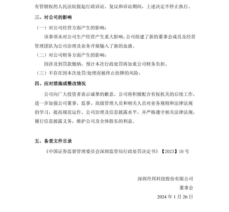
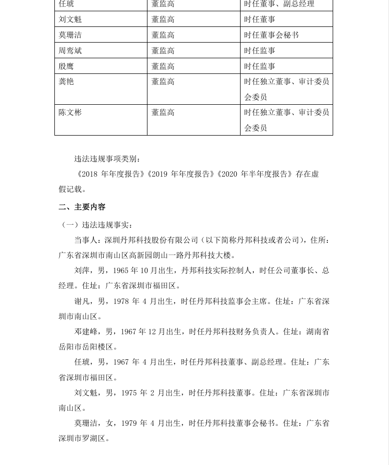
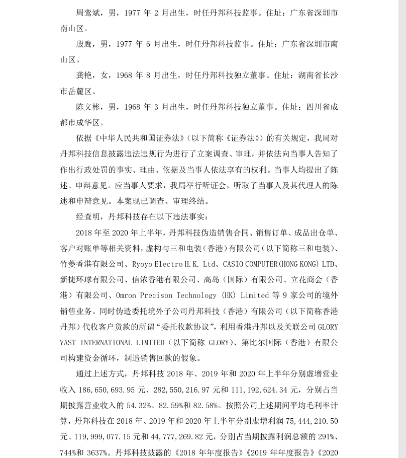
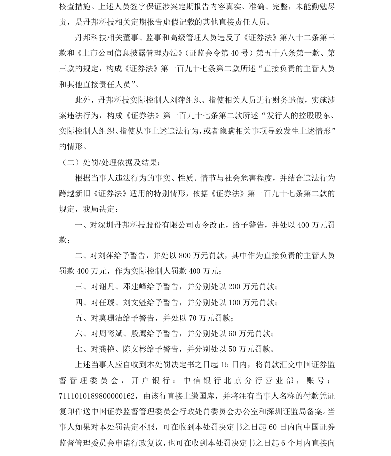
【正式处罚】丹邦退收到《行政处罚决定书》的公告(2024/1/26)
时间:2026-02-09 13:14:07
来源:本站
点击:45
<
上一篇:
【立案】国投中鲁收到中国证监会立案告知书的公告(2022/5/10)
>
下一篇:
【立案】*ST奇信收到中国证监会立案告知书的公告(2022/3/31)