首页
索赔征集
律师简介
新闻资讯
案件进展
索赔问答
成功案例
联系我们
上市公司相关信息
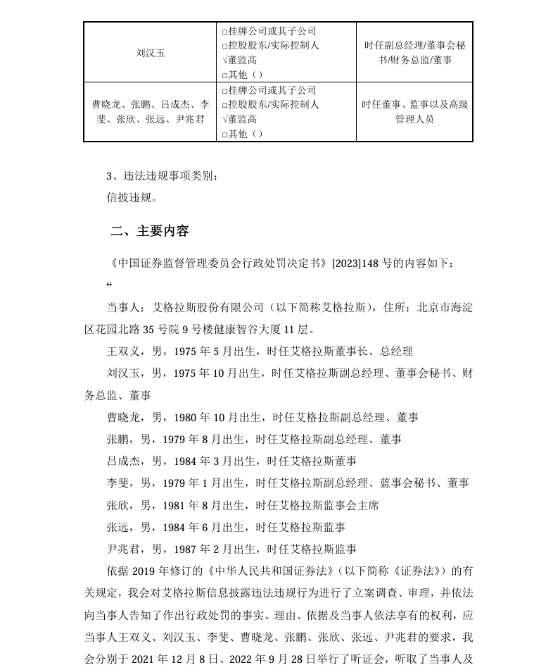
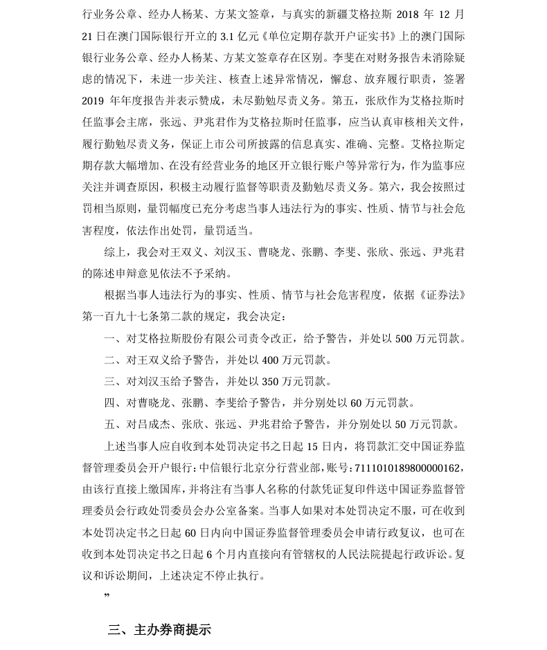
【正式处罚】ST艾格收到《行政处罚决定书》的公告(2023/12/14)
时间:2026-02-09 15:22:18
来源:本站
点击:44
<
上一篇:
【1_立案】嘉澳环保收到中国证监会立案告知书的公告(2020/12/24)
>
下一篇:
【立案】华讯退收到中国证监会立案告知书的公告(2020/10/27)