首页
索赔征集
律师简介
新闻资讯
案件进展
索赔问答
成功案例
联系我们
上市公司相关信息
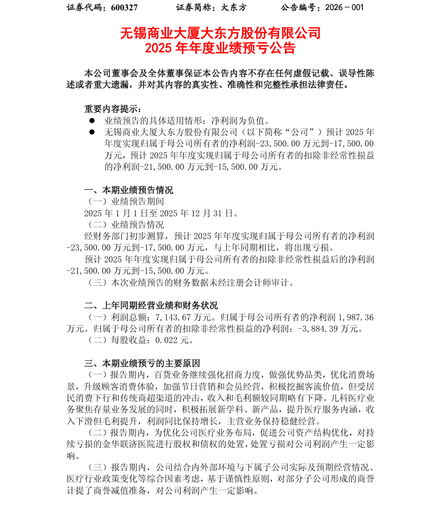
【业绩预亏】大东方2025年度业绩预亏公告(2026/1/30)
时间:2026-02-12 17:43:39
来源:本站
点击:73
<
上一篇:
【警示函】大东方收到江苏证监局警示函的公告(2026/2/12)
>
下一篇:
【监管警示】上海证券交易所下发对双良节能监管警示的决定(2026/2/12)