首页
索赔征集
律师简介
新闻资讯
案件进展
索赔问答
成功案例
联系我们
上市公司相关信息
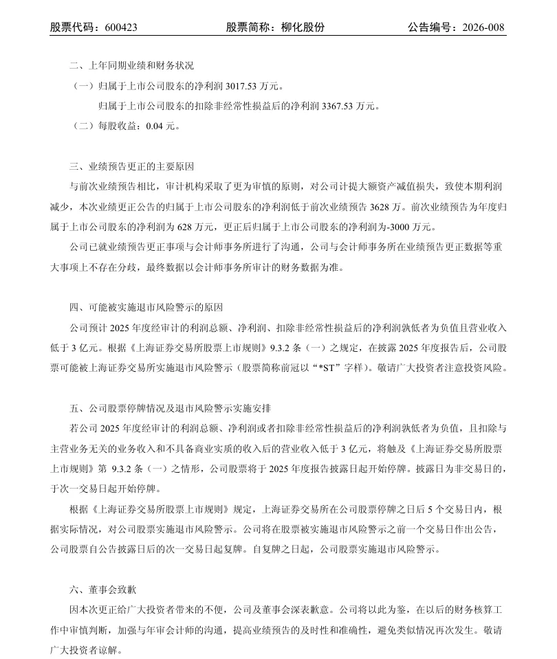
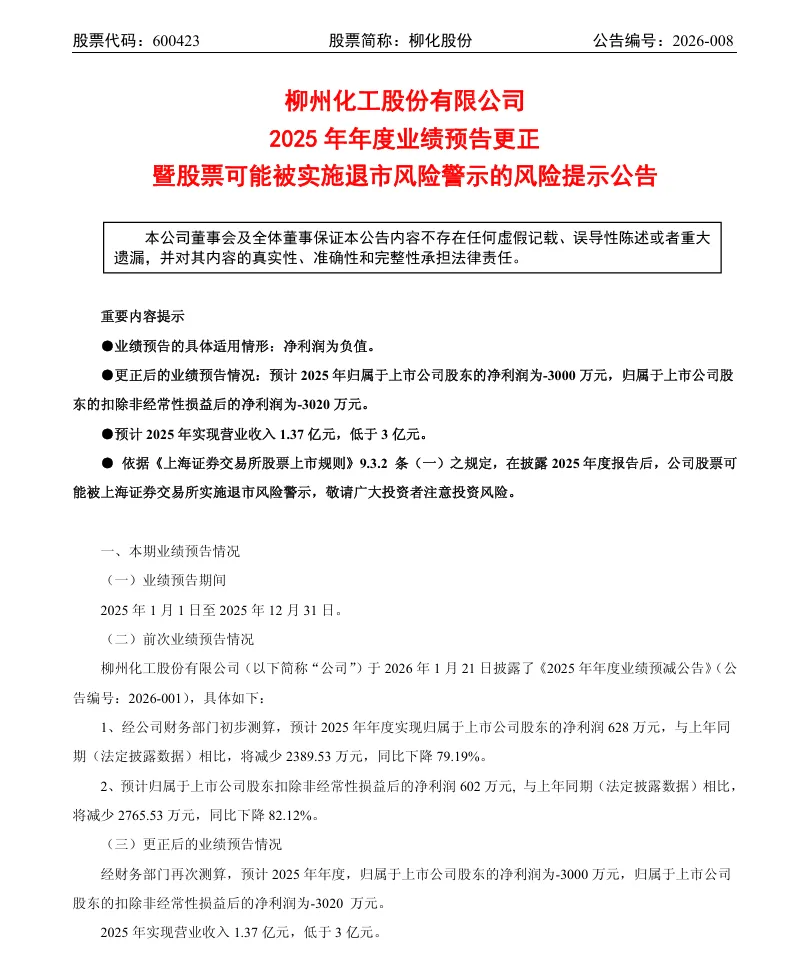
【业绩预告修正】柳化股份2025年度业绩预告修正公告(2026/4/11)
时间:2026-04-13 10:48:45
来源:本站
点击:319
<
上一篇:
【业绩预亏】春光科技2025年度业绩预亏公告(2026/4/10)
>
下一篇:
【业绩预告修正】泰永长征2025年度业绩预告修正公告(2026/4/10)