首页
索赔征集
律师简介
新闻资讯
案件进展
索赔问答
成功案例
联系我们
上市公司相关信息
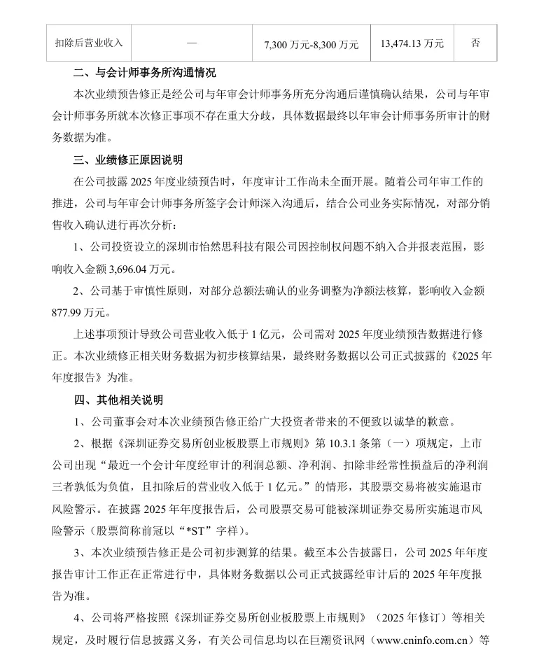
【业绩预告修正】GQY视讯2025年度业绩预告修正公告(2026/4/17)
时间:2026-04-20 15:09:49
来源:本站
点击:314
<
上一篇:
【业绩预告修正】网达软件2025年度业绩预告修正公告(2026/4/17)
>
下一篇:
【监管函】上海临港收到行政监管措施决定书的公告(2026/4/4)