首页
索赔征集
律师简介
新闻资讯
案件进展
索赔问答
成功案例
联系我们
上市公司相关信息
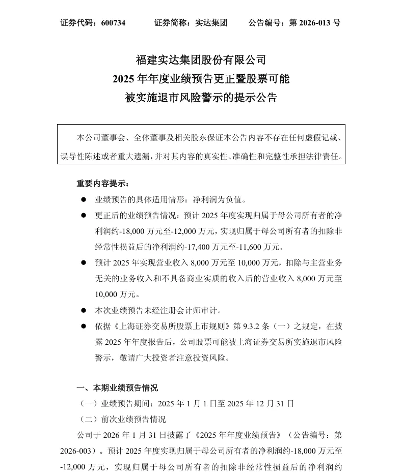
【3_业绩预告修正】实达集团2025年度业绩预告修正公告(2026/4/16)
时间:2026-04-20 16:08:10
来源:本站
点击:440
<
上一篇:
【1_正式处罚】ST实达收到《行政处罚决定书》的公告(2022/12/7)
>
下一篇:
【立案】ST太和收到中国证监会立案告知书的公告(2026/4/21)