首页
索赔征集
律师简介
新闻资讯
案件进展
索赔问答
成功案例
联系我们
上市公司相关信息
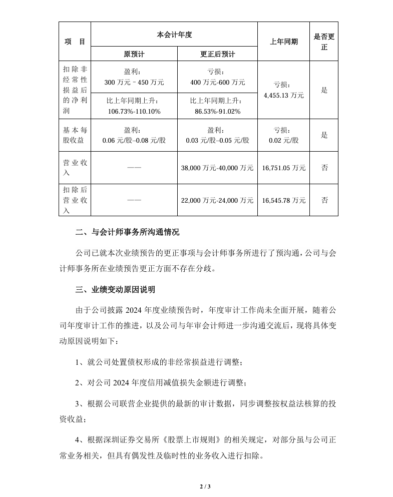
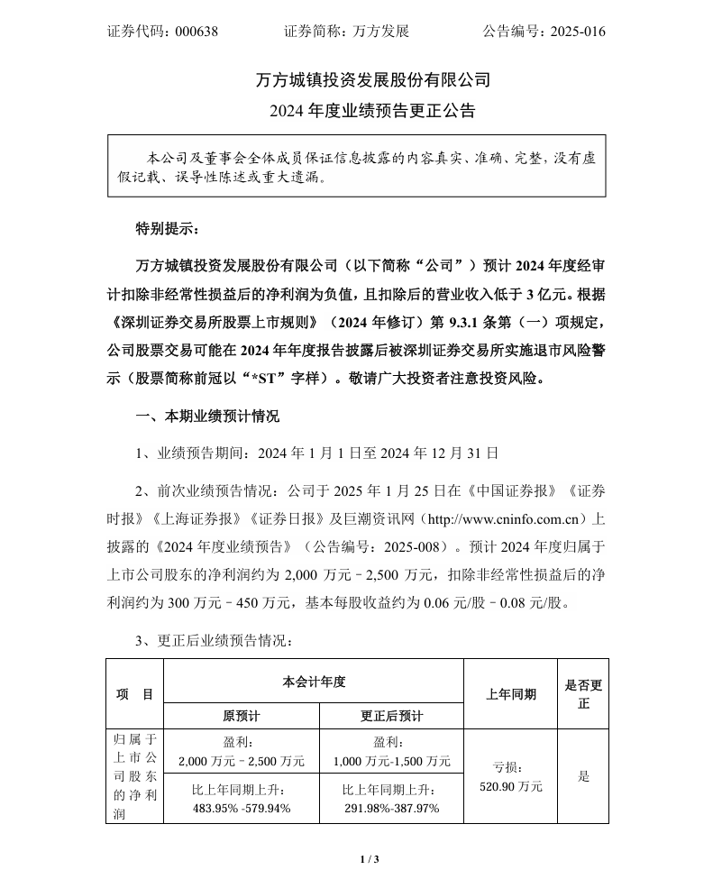
【业绩预告更正】万方发展2024年度业绩预告更正公告(2025/4/18)
时间:2026-01-27 15:54:58
来源:本站
点击:68
<
上一篇:
【业绩预告修正】星光股份2024年度业绩预告修正公告(2025/4/21)
>
下一篇:
【业绩预告修正】*ST阳光2024年度业绩预告修正公告(2025/3/21)