首页
索赔征集
律师简介
新闻资讯
案件进展
索赔问答
成功案例
联系我们
上市公司相关信息
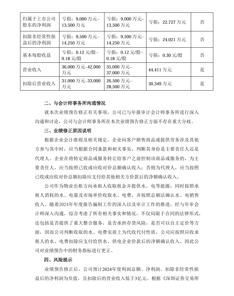
【业绩预告修正】*ST阳光2024年度业绩预告修正公告(2025/3/21)
时间:2026-01-27 16:11:11
来源:本站
点击:58
<
上一篇:
【业绩预告更正】万方发展2024年度业绩预告更正公告(2025/4/18)
>
下一篇:
【业绩预告更正】惠发食品2024年度业绩预告更正公告(2025/3/5)