首页
索赔征集
律师简介
新闻资讯
案件进展
索赔问答
成功案例
联系我们
上市公司相关信息
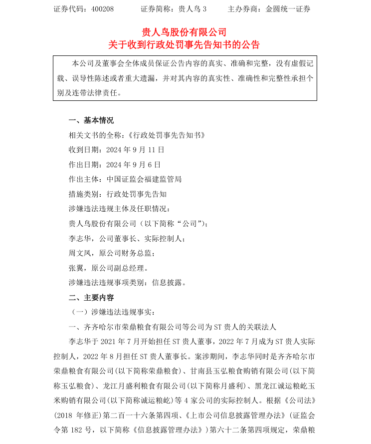
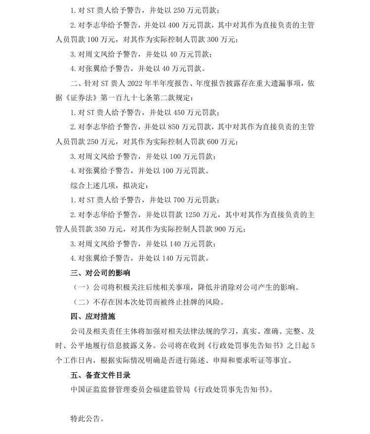
【处罚事先告知】ST贵人收到《行政处罚事先告知书》的公告(2024/9/13)
时间:2026-01-30 14:15:34
来源:本站
点击:61
<
上一篇:
【正式处罚】ST贵人收到《行政处罚决定书》的公告(2024/11/1)
>
下一篇:
【处罚事先告知】慧辰股份收到《行政处罚事先告知书》的公告(2023/12/8)